以太坊合并是备受期待的升级,它将见证该区块链从工作量证明过渡到权益证明,被誉为加密货币行业历史上最大的升级之一,并将开启以太坊作为现代和环保区块链的新纪元。与普遍的看法相反,合并并不是以太坊的最终升级,创始人 Vitalik Buterin 详述的多年路线图详细说明了令人兴奋的革命性计划,使以太坊成为下一代互联网的支柱。

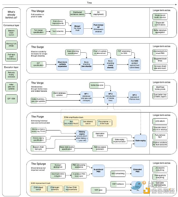
几天前,在巴黎举行的年度以太坊会议 EthCC 上,Vitalik发表了45分钟的演讲,详细介绍了以太坊的长期愿景以及合并后的发展。令人惊讶的是,他指出,他认为以太坊在合并后只会完成 55%,这意味着以太坊还不到最终状态的一半。在去年12月发布的路线图中,他详细介绍了五个不同的目标:Merge、Surge、Verge、 Purge、Splurge。这些目标将帮助以太坊达到其最终状态。让我们来看看这些目标,以及它们为何如此重要。
Kava Network宣布成功推出CosmosEVM,将以太坊协议引入Cosmos:6月11日,官方消息,Kava Network宣布已成功推出CosmosEVM,将以太坊协议引入Cosmos。首个部署至Kava的是跨链路由协议Multichain。[2022/6/11 4:17:35]

以太坊路线图上的第一项是合并(Merge),它正在进行中。如前所述,合并标志着从工作量证明到权益证明的转变,这将使区块链的能源效率提高 99.97%,并为其他升级铺平道路。有了环保的区块链,更多具有 ESG 意识的公司和投资者将会放心地使用以太坊,这将增加采用率和使用率。此外,升级将降低以太坊的发行率,以太坊极有可能成为通缩资产。据推测,合并的日期是9月19日,这意味着我们距离这一重大事件只有两个月的时间了。区块链从来没有改变过它的共识机制,合并被描述为在飞行中改变飞机的引擎。尽管十分困难,开发人员还是取得了很大的进步,似乎有可能成功过渡。
声音 | V神:以太坊2.0扩张性将增强:据Money Today消息,今日,以太坊创始人V神对于即将到来的以太坊2.0表示:“将通过POS和分片技术,在现有网络上改善扩张性问题。希望有很多人使用‘以太坊2.0’的日子到来。以太坊2.0带来的变化大致有两种:将POW算法变更为PoS,以及Sharding(分片技术)”。[2019/4/3]
下一项Surge,旨在通过分片技术带来大规模的可扩展性改进。分片本质上是一种将一个区块链分解成几个不同的互连链的方法,每个链都有自己的吞吐量。其允许更高的吞吐量,再加上第2层Rollup,可以帮助以太坊扩展到理论上每秒处理 100,000 个交易。根据以太坊网站的说法,分片应该会在 2023 年的某个时间出现,是合并后的下一次升级。随着可扩展性问题的解决,以太坊将能够直接与替代的第一层竞争,其价值主张将显着增加。
行情 | 以太坊未确认交易65164笔:据etherscan数据显示,目前以太坊未确认交易笔数65164笔,自8月24日拥堵情况开始得到缓解后,今日拥堵程度再次升高。[2018/8/30]

下一个升级Verge,在没有技术背景的情况下可能是最难理解的。基本上,它将引入Verkle Tree,这将减少对节点的存储需求,从而带来更多的去中心化和可扩展性。对存储的要求非常小,以至于可以在没有任何硬盘驱动器空间的情况下运行以太坊节点。
Purge 与 Verge 类似,有助于提高效率并减少节点的存储需求。如今,以太坊验证者需要下载从 2014 年开始的整个区块链历史,这占用了 TB 的空间。 Purge 希望改变这一点,以便客户不需要持有超过一年的存储空间。据 Vitalik 称,可能允许节点在智能手机上运行。
Splurge 是一系列杂项升级,为了确保在处理完前四个阶段后网络平稳运行,将有助于改善以太坊的整体体验,为开发人员创造更多机会来创建有趣的账户管理系统。
如果以太坊的发展目标得以实现,将有助于巩固区块链作为主要智能合约平台的地位。这一路线图可能需要数年时间才能完全完成,而且在此过程中肯定会有其他变化和不可预见的升级。尽管如此,这种对协议未来的令人兴奋的展望应该会让人对以太坊的愿景感到兴奋。
Aptos 获得 2 亿美元融资后,在市场较为萧条的当下又完成了 1.5 亿美元融资,展现着 Aptos 非同一般的潜力.
1900/1/1 0:00:00原文作者:水多多|zkSync我可以把你比作夏日吗?你的可扩展性和安全性更高。狂风确实震撼了五月亲爱的心灵,夏天的租约日期太短了.
1900/1/1 0:00:00随着元宇宙、Web3.0概念的兴起以及区块链等技术的发展,全球数字经济进入新的阶梯,这其中数字藏品无疑是最具代表性的产物.
1900/1/1 0:00:001.金色前哨 | 加息落地 鲍威尔发表提振市场言论 BTC短时上涨美联储结束了为期两天的会议,美联储主席杰罗姆鲍威尔宣布再次加息 0.75 个百分点,因为决策者试图为几十年来的高通胀水平降温.
1900/1/1 0:00:00如果你只有几分钟的空闲时间,这里有十个来自伟大风险投资家的教训,投资者、运营者和创始人应该知道.
1900/1/1 0:00:00头条▌7月比特币矿工收入5.55亿美元,环比下降16.7%8月1日消息,据TheBlock数据显示,今年7月比特币矿工创造了5.55亿美元的收入,较上月下降16.7%.
1900/1/1 0:00:00