月亮链 月亮链
Ctrl+D收藏月亮链
首页 > FTT > 正文

BTC:芯动回应「商业欺诈讹」一事:散布不实信息抹黑原告_LEX

作者:

时间:1900/1/1 0:00:00

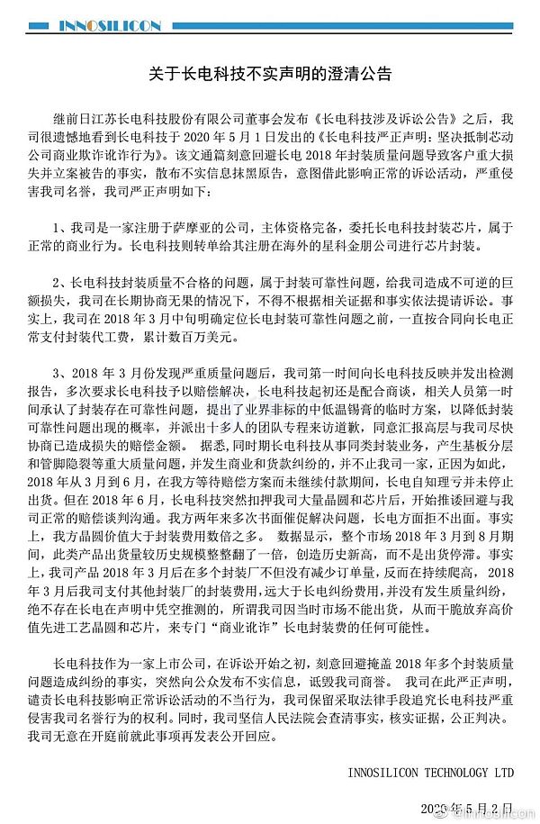
5 月 2 日,芯动公司官方微博发布公告,回应昨日长电科技就芯动拒付货款一案,发公告声明抵制商业欺诈和讹诈的非法行为。芯动公告中称长电刻意回避 2018 年封装质量问题导致客户重大损失并立案被告的事实,散布不实信息抹黑原告,意图借此影响正常的诉讼活动,严重侵害芯动名誉。

芯动矿机向A股封装企业索赔1.7亿:矿机公司芯动科技向A股上市公司、中国芯片封装龙头企业长电科技发起诉讼,索赔2500万美金,折合人民币约1.74亿人民币。

长电科技4月30日收到《应诉通知书》。芯动称,与长电2018年3月签订《委托芯片封装设计及加工合同》,向芯动提供芯片封装服务,由于封装质量不合格,造成芯片不能正常工作,造成来料损失达14151390美元,被公司暂扣的芯片及库存晶圆损失达12864130美元,损失共计2500万美元。[2020/5/1]

图片来源自芯动官博

声音 | 芯动科技副总裁Alex:加密货币在未来金融领域扮演重要角色?:在币印中国行武汉站——矿圈年会中,芯动科技副总裁Alex表示,新的一年里,见证就是力量。他认为加密货币在贸易战、货币战、金融战中扮演着重要的角色。对于明年5月的BTC减半,他认为对于矿友们是挑战但也是机遇,新的一年里,各位矿友需要“跑得更快,动手更早,才能坐的更稳”。最后他总结道,算力是BTC的基础,也是持续获得BTC奖励的可靠途径。在熊市做好准备,才能在牛市抓住机遇。[2019/12/30]

根据公告,芯动表示,2018 年 3 月份发现严重质量问题后,第一时间向长电科技反映并发出检测报告,多次要求长电科技予以赔偿解决,长电科技起初还是配合商谈,相关人员第一时间承认了封装存在可靠性问题,提出了业界非标的中低温锡膏的临时方案,以降低封装可靠性问题出现的概率,并派出十多人的团队专程来访道歉,同意汇报高层与芯动尽快协商已造成损失的赔偿金额。

声音 | 芯动科技称矿机业充斥低价倾销和垄断:芯动科技副总Alex近日在采访中表示,“40+”T算力的新型芯片如果大量铺货,可能将比特币算力再推上新高度,同时指出矿机行业两大问题:低价倾销和垄断。另有业内人士直言批评比特大陆违背生态规律,破坏行业生态难逃其咎。[2018/10/22]

公告表示,同时期长电科技从事同类封装业务,产生基板分层和管脚隐裂等重大质量问题,并发生商业和货款纠纷的,并不止芯动公司一家,正因为如此,2018 年从 3 月到 6 月,在芯动等待赔偿方案而未继续付款期间,长电自知理亏并未停止出货。但在 2018 年 6 月,长电科技突然扣押大量晶圆和芯片后,开始推诿回避与芯动正常的赔偿谈判沟通,芯动两年来多次催促解决问题,长电方面拒不出面。

标签:BTCALEXLEX加密货币btcst币最新消息ALEX币Reflexer Ungovernance Token加密货币市场还有未来吗知乎

FTT热门资讯
BSN:金色深度丨不止DC/EP 国家区块链平台BSN即将启动_区块链工程专业学什么课程比较好

金色财经  区块链4月15日讯   作为领导全球经济数字化转型宏伟战略的一部分,国家区块链平台BSN即将启动.

1900/1/1 0:00:00
SOL:金色观察 | 加密行业为什么需要做市商?做市商代币应该计入流通吗?_SOLAPE价格

今日solana代币流通量事件引发“做市商的代币要不要进入流通盘?”的讨论。自SOL代币在币安上市以来,一直存在着流通供应中有多少代币的问题.

1900/1/1 0:00:00
BTC:4.23早间行情:BTC近期走势受这个因素影响_BTC中国官网下载

大盘昨天下午开始反弹,突破了6750-6900美金震荡区间顶部,随后受1小时级别/4小时级别MA60均线处压制,并未能成功突破,晚间靠外部金融市场原油暴涨的刺激.

1900/1/1 0:00:00
SDT:最高至9500美元 比特币近期反弹或从根本上改变走势?_bitkeep的usdt怎么转账出来

过去六周以来,比特币的强劲反弹使其几乎消除了从2月下旬的10500美元的高点,开始下跌以来的所有损失。这种坚定的上升趋势也使其获得了基本面支持,因为其市场动态发生了重大变化.

1900/1/1 0:00:00
BSP:什么是通证销毁以及数字货币领域如何从中受益_比特币

对大多数人来说,“通货膨胀”是个坏消息。目前委内瑞拉正在遭受最恶劣的通货膨胀,历史证明,社区和家庭只能眼睁睁的看着他们的货币价值不断蒸发.

1900/1/1 0:00:00
比特币:金色观察丨独立报:超越黄金 BTC是今年表现最好资产_玩加密货币什么人最多

金色财经 区块链5月3日讯  英国《独立报》近日刊文指出,随着近期价格“突然”飙升,比特币已经成为2020年迄今表现最好的资产,超过了黄金、白银和原油.

1900/1/1 0:00:00