在数字化转型的大背景下,全球主要国家都在加快布局区块链技术,抢占新一轮创新变革的高地。
一、区块链技术概述
技术特征
区块链技术是密码学、共识算法、P2P通信、智能合约等多种技术的集成创新,打造了一种全新的分布式基础架构与计算范式。根据节点管理模式的不同,区块链可分为公有链、联盟链和私有链三种类型,其中联盟链是企业级应用的主要形式。

图1 区块链技术的组成要素

图2 区块链的三种类型
区块链具有去中心化、难篡改、可追溯和智能化等特点,在促进数据共享、优化业务流程、降低运营成本、提升协同效率、建设可信体系等方面具有天然优势,在金融、智能制造、社会公益等诸多领域具有极高的应用价值,被权威的《经济学人》期刊誉为“创造信任的机器”。
发展历程
区块链的发展可划分为三个阶段:以比特币为代表的区块链1.0阶段,主要实现去中心化加密数字货币的发行与流通;以以太坊为代表的区块链2.0阶段,旨在基于智能合约打造去中心化的应用,以适应更复杂多样的应用场景;区块链3.0阶段,则将区块链与其他新兴技术深度融合,实现协作发展。
为共同推进区块链技术的研究应用,全球范围内成立了多个联盟。目前主流的公有链平台包括比特币、以太坊、EOS等,联盟链平台包括HyperLedger Fabric、 R3 Corda等。

LayerX与xID合作为日本加贺市开发区块链投票系统:日本区块链公司LayerX正与数字身份应用程序xID合作,为日本西南部的加贺市开发一个区块链投票系统。新投票系统的开发是加贺在2018年5月宣布的“区块链城市”倡议的最新进展。(Finance Magnates)[2020/12/7 14:26:46]
图3 主流区块链平台
二、区块链技术高速演进
目前区块链技术整体仍处于早期发展阶段,面临性能效率、数据存储、资源消耗、网络安全等问题和挑战。业界正在从扩展性、跨链通信、共识机制等方面持续推进研究,并将其与5G、云计算等新兴技术进行深度融合;同时,相关法律法规和标准规范也在逐步完善。
技术成熟度
根据Gartner 2020年发布的中国ICT技术成熟度曲线,区块链技术目前处于泡沫破裂低谷期,将在2至5年内达到成熟期。而根据2019年Gartner发布的区块链技术成熟度报告,对于区块链所涉及的24项细分领域技术,区块链管理服务、区块链即服务等14项处于技术萌芽期;区块链互操作、共识机制等7项处于期望膨胀期;分布式账本等3项技术处于低谷期,预计5年内进入稳定期。
同时,Gartner从业务的角度全面调研了区块链的成熟度,涵盖零售、供应链、教育等近40个行业。结果表明,区块链将在未来5至10年内极大改变诸多行业的业务模式乃至行业格局。目前国际上认为银行领域的区块链处于泡沫破裂低谷期,将步入稳步爬升恢复期。
前沿方向

图4 区块链核心技术发展方向
可扩展性:现有区块链技术无法支持海量实时交易场景,一定程度上制约了区块链发展。在可扩展性方面,热点研究方向包括分片技术、链上/链下扩容机制、软硬件一体化系统架构优化等。
动态 | 昆山张浦镇:聚焦数字经济、区块链等战略新兴产业链:1月2日上午,昆山市张浦镇召开专题会议贯彻落实市委十三届八次全会精神。会议表示,张浦镇将合理规划布局、建强科创载体、优化提升德园,精准出击世界500强、央企分支机构、民营百强、资金技术密集型台企、总部经济,重点紧盯在谈外资项目,聚焦数字经济、医疗健康、现代服务、区块链、新能源、新材料等战略新兴产业链,通过淞南科技园等专业的人才技术服务机构引进人才团队、扶持创新企业。(昆山日报)[2020/1/3]
跨链互操作:区块链已渗透至多个应用领域,打通各行业的价值孤岛、实现不同资产的流通体系势在必行。跨链技术正处于起步阶段,应注重提升兼容性,高效支持同构、异构跨链。技术路线包括公证人机制、侧链技术、哈希锁定技术、分布式私钥控制技术。
安全性:在区块链技术广泛应用的同时,所暴露出的安全问题也引发了高度重视,涵盖算法、协议、实现、系统多个层面的安全设计。未来应从体系架构创新入手,兼顾安全性、可扩展性、去中心化,构建系统级安全体系。
共识机制:共识机制是区块链系统稳定运行的关键,但共识效率与安全性的平衡是一大难题。例如公有链的PoW、PoS共识算法虽然支持大规模节点网络,但是多用于低频交易场景;联盟链的BFT类算法可达千级TPS,目前仅适用于小规模网络。同时,应关注算法的可插拔、可配置,根据不同场景需求自适应选择共识算法。
隐私保护:随着区块链技术不断发展和广泛应用,其面临的隐私泄露问题愈发突出。未来主要研究按需配置的网络层安全防护机制,基于密码学算法的交易层隐私保护,基于安全密钥技术的应用层隐私保护。
智能合约:智能合约存在隐私、安全、性能以及统一标准等问题,未来注重提升运算能力,研制高可用、高性能、可扩展的跨链合约管理,提高安全性和智能化水平。
与新兴技术融合发展
动态 | 巴西国家经济社会发展银行将孵化区块链等领域初创企业:据cointelegraph报道,巴西国家经济社会发展银行(BNDES)与风险投资公司Wayra合作,计划孵化一批初创企业,包括健康、安全、金融解决方案、环境,区块链和物联网等领域的项目。在2018年12月至2019年1月期间收到了5056份申请,其中2271家初创公司参与,第一阶段选出79组初创企业。根据银行发布的信息,五家专注于区块链的初创公司位列其中。[2019/5/30]

图5 区块链与新兴技术深度融合
随着新一代信息技术的发展,未来区块链有望与5G通讯、云计算、人工智能、物联网等新兴技术深度融合,打开新的想象空间。区块链与云计算结合打造BaaS(区块链即服务)平台,实现资源弹性管理及自动化部署运维,将区块链记账、应用开发能力转化为可编程接口,优化区块链业务运营。5G技术具备传输速率高、网络覆盖广、通信延时低和海量设备接入的优势,将满足区块链分布式架构对通信质量的需求,实现快速、安全的点对点通讯。人工智能可以提升区块链数据智能化应用水平、打造业务新形态,区块链难篡改、多方共享等特性则能够提升人工智能所需数据的精准度及全面性。大数据技术对海量数据的高效处理能力有助于挖掘区块链数据资产价值。物联网可以通过传感器设备进行信息采集,能够使区块链触达现实世界,提升上链数据信息的广泛性和可靠性。
三、区块链助力银行业务创新
传统金融行业存在诸多业务痛点亟待解决,包括信任成本高、业务流程链条长、系统运作效率低、风险控制代价高以及数据安全隐患大等,区块链的公开透明、可追溯等特性为这些问题提供了解决思路。国内银行业从2014年着手探索,目前已初步形成区块链应用的行业格局,在贸易金融、供应链金融等多个领域实现了应用落地。
声音 | Overstock首席执行官:区块链技术可减少资本市场中的系统性风险:据Coindesk消息,Overstock首席执行官Patrick Byrne在活动中发表关于投资区块链的主题演讲。他认为,区块链技术可以通过提高透明度和减少信任需求,将资本市场带到“各种系统性风险消失”的状态中,因为人们无法干预这个过程或不诚实行事。他还称,在未来十年内,所有类型的证券都可以被标记化,带来新的区块链证券的潜在价值有9144亿美元。[2019/2/21]
供应链金融
供应链金融是银行将核心企业和上下游企业联系在一起提供灵活运用的金融产品和服务的一种融资模式。当前核心企业信用传递通常限于一级供应商,上游中小企业因信用评价体系不完善,面临融资难、融资贵困境;众多参与方之间业务数据分散存储,商流、物流、资金流、信息流往往不同步;交易信息的真实性难以保证,风控成本高。
借助区块链技术打破信息孤岛,实时共享数据;同时基于区块链可追溯、难篡改等特性能够有效提升业务数据的真实性;基于链上数据可实现上下游企业的信用穿透,降低业务风险和融资成本;链上数字凭证可拆分、可转让,提升资金利用率。
供应链金融是银行业最典型、最广泛的区块链应用场景,诸多银行都有探索落地。例如工商银行“工银e信”网络融资金融服务平台,支持核心企业应付账款电子凭证的转让、融资、质押,实现信用的多级传导,降低上下游企业融资成本。

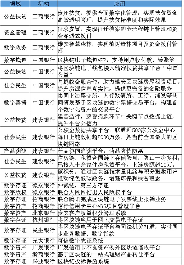
表1 银行业应用案例之供应链金融领域
贸易融资
贸易融资指银行基于商品交易的存货、预付款和应收账款开展的融资业务,分为国际和国内贸易融资。主要痛点包括业务流程链条长、审核手续繁琐;物流、单据流、资金流等交易信息不透明,核验成本高;人工操作多,耗时长。
区块链概念股再度走强 新晨科技等2股涨停:今日早盘,区块链概念股再度走强,截止中午时分,易见股份,新晨科技等2股涨停。四方精创,御银股份,飞天诚信,海联金汇,中南建设,高伟达等股涨超3%。[2018/1/8]
借助区块链可以将原业务流程中割裂的各方联系起来,基于智能合约等实现线上化处理,提升业务处理效率;通过订单、物流等信息的链上共享,提升交易数据的真实性和可追溯性,避免重复融资,降低风险及成本。
贸易融资也是银行业应用区块链的典型场景之一,主要由监管机构和大型银行牵头建设,集中于国内贸易。例如中国银行、中信银行、民生银行等合作的区块链褔费廷交易平台(BCFT),主要服务于预价、资产发布后询价、资金报价等业务场景。

表2 银行业应用案例之贸易融资领域
支付清算
支付清算业务,特别是跨境支付业务,高度依赖第三方机构解决参与方互信问题,当前跨机构、跨系统间的交易信息转发、对账流程繁复;涉及很多手工操作,效率低、成本高。例如SWIFT代理行模式通常需要数天完成一笔跨境汇款,且对于小额支付来说成本过高。
基于区块链技术构建银行间分布式支付清算平台,参与机构之间可实现安全互信和实时信息共享;部分网络瘫痪不会影响系统正常运行,交易双方可进行全天候点对点实时转账,从而简化业务流程,降低交易成本和账务处理差错率,大幅提升支付效率。
国内银行业已实现了区块链在跨境和跨行支付清算业务的探索落地。例如微众银行联合上海华瑞银行推出的国内首个区块链金融机构对账平台,已处理超7000万笔交易,并保持零故障运行。

表3 银行业应用案例之支付清算领域
资产管理
在资产管理领域,传统资产管理涉及多方参与,业务流程长,交易成本高;基础资产透明度不高,信息不对称;交易过程中的信息确认大多通过电话、邮件等人工方式,处理效率低。
区块链技术可使各参与方及时高效地共享业务信息,提升资产可信度;提升交易透明度和可追溯性,有利于投资人掌握并监督资产使用情况,进一步控制风险;通过智能合约实现线上化和智能化的业务流程,提升发行和清算效率。
资产管理也是国内银行业早期开展区块链技术探索的应用领域。典型案例为招商银行ABS解决方案,提供投资人决策、风险监测和投后管理服务。

表4 银行业应用案例之资产管理领域
其他领域
银行业在积极探索区块链技术在更多场景中的应用,包括各类非银业务,未来将进一步深化和延伸其在数字金融、物联网、智能制造、供应链管理、数字资产交易等多个领域的应用。

表5 在更多领域的银行业应用案例
数字资产:通过打造基于区块链的金融基础设施,可以便捷地将各类资产整合为链上数字资产,在提升资产和交易数据安全性的同时,借助智能合约自动完成交易处理,更加安全快捷。例如上海票据交易所牵头运用区块链技术打造了数字票据交易平台,有效缩减了票据交易的中间环节。
社会民生:区块链公开透明、不可篡改的特性使得其在资金使用管理上具有独特优势。例如工商银行联合雄安新区管委会推出征拆迁资金管理区块链平台,实现征拆迁原始档案上链和资金拨付穿透式、全流程管理;建设银行运用区块链技术助力住房租赁和住房金融闭环建设,“住房链”上链房源已达4万套。
征信管理:目前征信系统存在数据采集不足、更新滞后等问题。基于区块链技术可有效整合不同渠道的用户数据,促进数据流动。另外,区块链公开透明的特性可用于加强实时监控,为反欺诈、反提供了技术保障。
抵押物核查:在贷款业务中的抵押物核查环节,整个流程需要银行、评估机构、房管局等多个参与方协作,处理链条长。利用区块链技术的信息实时共享特性,可以有效降低成本、提高效率。
四、农行区块链应用探索
农行于2015年开始区块链技术的研究与应用探索,已搭建全行级区块链技术平台,并在互联网电商融资、数字积分、养老金、供应链融资、两权抵押贷款、转口贸易、智能设备管理多个业务领域实现了应用落地。

图6 农行区块链应用实践
农行基于区块链的涉农互联网电商融资系统是国内银行业首次将区块链技术应用于电商供应链金融领域,为解决“三农”客户长期面临的因担保物不足、信用数据欠缺造成的融资难问题提供了思路。农行基于区块链技术的网络金融数字积分产品,促进网络金融服务探索多方合作、打造跨界合作商业模式。农行与太平养老保险公司合作的养老金区块链应用系统的上线,标志着国内首个养老金联盟链的应用落地。农行贵州分行与当地人民银行合作两权抵押贷款交易系统,协同他行、国土资源局、农牧局等组建联盟链,为农户提供土地经营权抵押登记与审核“一站式”便捷金融服务。农行全新线上供应链融资产品“e账通”在银行业产品中具有前瞻性,填补了自主服务供应链多级流转场景的空白。农行上海分行推出的转口贸易区块链产品“跨境e 链”,打通货物流、资金流和单据流,将业务流程线上化,实现多方协同验真,增进数据互信,有效防范重复融资和重复支付。
未来农行将继续推进区块链技术体系建设,进一步赋能业务发展。一方面,推进建设BaaS平台,提供一站式快速自主搭建、部署、开发和运维的区块链网络及应用服务平台,打造基于农行自身业务的高安全、高可靠、高性能的区块链生态配套服务平台,为更多业务场景的创新应用快速落地保驾护航。另一方面,加强基于跨链技术的互操作性研究,打通不同应用领域的价值孤岛,提升与各机构的信息流通效率,致力于打造更丰富的业务生态。
结束语
现阶段区块链技术创新高速演进,在金融行业的应用前景广阔,应用生态体系也正在逐步形成。但是需要意识到,区块链仍面临合规性、技术成熟度、运营模式等方面的风险与挑战,需加强同业合作,加速技术和应用标准的研制,建立完善行业监管制度体系。
未来农行将进一步拓展和深化区块链技术的应用落地,积极参与行业标准制定工作,充分发挥区块链技术的变革作用,全面助力银行业的数字化转型。
本文作者:刘倩,现就职于中国农业银行架构管理办公室架构一组,博士毕业于山东大学,负责运营领域架构管控和区块链相关技术研究。
金色早8点
链捕手
Bress
PANews
财经法学
成都链安
Odaily星球日报
区块律动BlockBeats
自“DeFi夏天”以来,到目前为止几乎一整年的时间,DeFi的整体锁仓量、日交易量逐步飙升,除去稳健的以太坊生态之外,更多新兴公链开始展露头角.
1900/1/1 0:00:00本报告上半部分(#1-#5排名):详解全球 Top10 加密风投机构(上) 核心人物:Haseeb Qureshi // Tom SchmidtDragonfly 公司成立于2018年.
1900/1/1 0:00:00与具有有形价值的黄金不同,法定货币仅由政府权威支持。法定货币包括美元、欧元、英镑和日元。“菲亚特”是指“权威或任意的秩序”.
1900/1/1 0:00:00互联网的许多早期支持者主张永远保持自由和开放,使其成为全人类的无边界和无监管的工具。在过去的 20 年里,随着政府对滥用行为的打击,这一愿景失去了一些明确性.
1900/1/1 0:00:00撰文:Jen Wieczner编译:Amber这艘船很漂亮:大约 500 吨,由玻璃和钢铁建成的 171 英寸的船体像圣托里尼岛一样洁白无瑕,船上还有一个带有玻璃底的游泳池.
1900/1/1 0:00:00传统互联网中,一个人的身份象征往往是通过其现实世界中的名声、行为等形成。而Web3中,身份的象征则是通过加密钱包中的资产、交易行为、收藏的NFT等来展示.
1900/1/1 0:00:00