本文转自数据保护官
原文来自阿里研究院?
原标题:《推荐报告|信任经济的崛起——2020中国区块链发展报告》
近日,阿里研究院、蚂蚁研究院“区块链+”研究中心在全球数字经济大会期间联合发布《信任经济的崛起——2020中国区块链发展报告》。围绕“数据、信任、平台、应用、治理”等关键词,报告对未来区块链发展给出七大预判:
1、区块链让信任经济成为可能。区块链基于数据可信的基础,奠定了物的可信,物的可信让资产变得可信,而资产可信实现了人的可信。未来3年将在金融、政务领域获得全面爆发式增长。
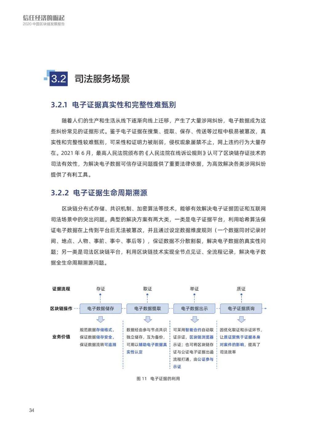
2、融合应用将成为未来应用主战场。区块链应用市场未来将保持30~50%左右的复合增长率,存证、溯源两大特性成为主要应用支撑,并在票据管理、电子存证、数字版权保护和供应链金融等广泛应用,在政务、司法、民生、贸易、金融、生产制造、智能合约等场景的融合应用将成为未来主要应用领域。
3、万链互联成为新趋势。区块链技术将加快从小切口应用向规模化转变。2020年,蚂蚁链日均上链交易量已经超过1亿条。行业性、地域性区块链应用网络、同一价值链上不同区块链应用网络的有机组合、搭配和统一将逐步提速。
4、数据和资产实现可信流转。数据成为重要的生产要素,在区块链技术保驾护航之下,物理世界、数字世界与资金体系将高度连通,数据和资产可信流转,激发经济增长内生动力。未来经济竞争的核心命题之一在于如何通过区块链促进可信数据这一新型生产要素的作用发挥,重塑信任经济。
5、安全和隐私保护得到进一步解决。“主权在我、安全可控、互联互通”将成为区块链技术和产业发展的重要原则,自主可控的安全与隐私保护算法、固化硬件芯片等将取得重大突破,安全和隐私保护问题将进一步得到解决。
6、区块链发展中应用推广是核心。决定区块链未来发展的核心在应用场景的拓展,推动区块链与实体经济深度融合,在农业、金融、政务、社会治理和民生领域中打造一批可验证、可复制、可推广的典型案例,并结合各省的特色和需求进行大规模推广。
7、区块链发展需要新治理。数字经济时代,人与人的联系拓展到人与物、物与物的万物互联,区块链提升社会治理效能,降低社会信任成本。同样区块链也需要强化治理,明确数据产生、使用、流转、存储等环节和主体的权利义务,实现数据开放、隐私保护和数据安全之间的平衡,进而促进科技与社会治理的深度融合。
2022年3月财政年度:淡马锡净利润从一年前的570亿新元下滑到110亿新元:金色财经报道,尽管受到COVID 19的困扰,新加坡国有投资公司淡马锡的投资组合价值截至3月31日的一年中依然上升到了创纪录的4030亿新元(2970亿美元)。根据审查结果,淡马锡的非上市资产组合价值从十年前的530亿新元增加到2100亿新元,增长了约四倍。在过去十年中,非上市资产组合的年收益率超过10%。然而,在2022年3月的财政年度,该集团的净利润从一年前的570亿新元下滑到110亿新元。
此前消息,淡马锡控股表示,目前未持有比特币,但正积极参与区块链投资。[2022/7/12 2:07:42]
具体内容如下






比特币在2021年被宣布“死亡”45次:金色财经报道,根据比特币教育门户网站99Bitcoins的比特币讣告数据,比特币在2021年被宣布“死亡”的次数多达45次,是2020年的至少三倍。尽管2021年批评比特币的人数不断增加,但今年的“被死亡”次数仍远低于2017年的记录。BTC在2017年首次接近20,000美元,BTC在那一年“死亡”了124次。[2021/12/31 8:15:54]







2021年一月Tether净印钞约合86.16亿USDT、总市值突破263.7亿美元:据Tokenview区块浏览器数据显示:一月USDT新印钞111.16亿枚,新销毁25亿枚,共计净印钞86.16亿枚。其中以太坊上印钞数量约51.16亿,波场链上印钞约35亿,新增印钞共计流入5家交易所,按流入量排名分别为Binance-15.8亿枚、Bitfinex-14.7亿枚、Nexo-1.45亿枚、OKEX-3984万枚、Huobi-2301万枚。当前USDT总市值已超过263.7亿美元。[2021/2/1 18:36:38]






BSN将于2021年整合稳定币:区块链服务网络(BSN)将于2021年整合稳定币。北京红枣科技创始人何亦凡称,稳定币将使公共城市节点提供者与BSN门户之间实现立即结算,但目前尚未决定将哪种稳定币纳入该项目。(Cointelegraph)[2020/8/24]








动态 | 去中心化存储公司Storj Lab代币转换计划将于2020年1月1日结束:据CoinDesk消息,11月5日,去中心化存储初创公司Storj Labs宣布,其长期运行的代币转换计划将于2020年1月1日结束,该计划将把用户的SJCX代币将转换为基于以太坊的新型STORJ代币,早期SJCX代币的持有者需要尽快采取行动以避免损失。[2019/11/5]





























来源:环球时报环球时报驻西班牙特派记者:陈晓航甄翔中美洲国家萨尔瓦多上周刚刚成为全球首个将比特币作为法定货币的国家.
1900/1/1 0:00:00?01产业风口带来人才新需求2019年10月24日,中共中央局就区块链技术发展现状和趋势进行第十八次集体学习,区块链被上升为国家战略高度.
1900/1/1 0:00:00来源|?notes.ethereum.org作者|VitalikButerin译者注:Balanceattack指的是攻击者快速干扰有相近算力子组的沟通.
1900/1/1 0:00:00巴比特讯,9月26日,2021区块链服务网络全球合作伙伴大会于杭州开幕,会上,BSN发展联盟代表、杭州移动党委书记、总经理王文生致辞表示,BSN在成立后.
1900/1/1 0:00:00据环球网报道,美东时间10月4日上午11时40分左右,美国社交媒体巨头脸书及旗下软件Instagram、WhatsApp和Messenger发生全球大规模宕机.
1900/1/1 0:00:00前几天由于不确定的消息和不确定的因素引得市场动荡不安,而近两天当消息差不多确定之后,行情也开始如愿反弹,市场情绪也逐渐稳定,今天我们主要讨论两个问题,昨晚的美联储会议和近期传言甚广的SEC监管.
1900/1/1 0:00:00