
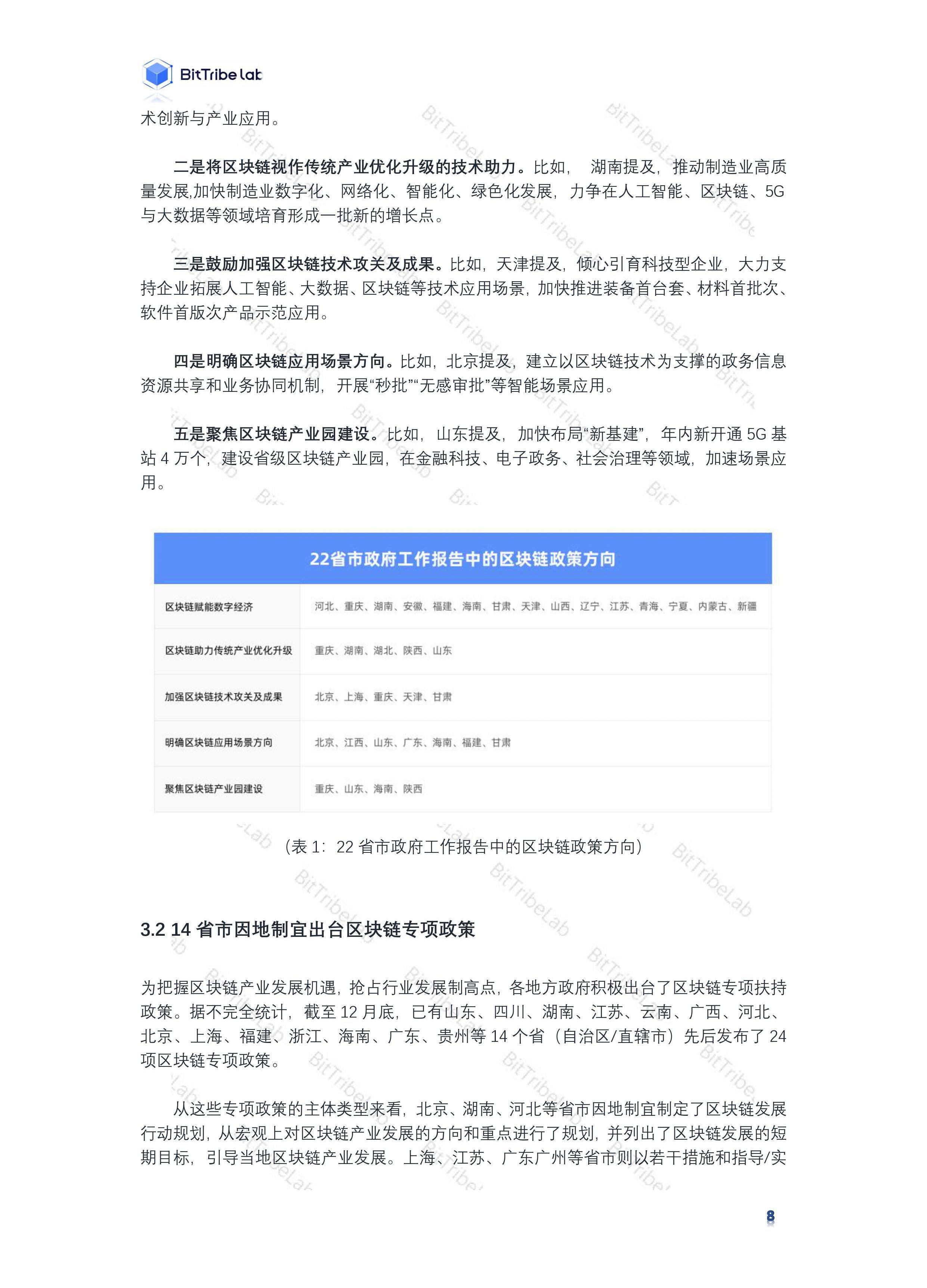
近年来,中央及各地方政府相继出台了多项纲领性文件,以加速推动我国区块链技术发展落地。据不完全统计,2020年以来,国家及地方层面共发布了179条区块链相关政策,政策内容包括产业培育、落地应用、行业监管等多方面。
为方便大家了解国内区块链相关政策导向,BitTribeLab对2020年我国区块链行业相关政策进行了全方位的盘点和梳理,特发布了《2020国内区块链政策普查报告》。
动态 | 山东省发布工业互联网实施方案 鼓励区块链等新技术的研究:据大众日报消息,7月23日,记者从山东省工信厅了解到,《山东省深化“互联网+先进制造业”发展工业互联网的实施方案》经山东省政府同意正式印发。实施方案指出,培育供给产业,重点是加强加快工业操作系统、工业大数据系统、工业模型和微服务、工业安全等关键技术研究,鼓励VR/AR、边缘计算、人工智能、区块链等新技术在工业互联网中的应用研究,形成一批创新成果。[2019/7/23]
报告分别从国家层面及地方层面对2020年我国区块链行业相关政策进行了回顾和总结。第一部分主要从监管体系、内容体系以及地域分布等方面总结分析了我国区块链政策环境现状,第二部分和第三部分主要对2020年区块链相关政策进行了全方位的盘点和梳理,第四部分则对2021年我国区块链政策发展趋势进行了展望。
区块链研究员:第一批比特币矿工正在悄然变现:据CCN消息,加密货币专家兼区块链数据分析师Antoine Le Calvez最近在推特上发布消息称,一位神秘的比特币矿工在2016年12月至2018年1月期间向加密货币交易所发送了大约3万个比特币,这可能会让他们获得巨额现金。Le Calvez表示,这位矿工兑现了最近挖掘的比特币,以免显露他们的采矿期。研究人员推测该矿工甚至可能在2009年12月之前就开始了采矿业务,对于一些人来说,这可能会引发一些问题,例如加密钱包所有者是否是中本聪本人,尽管研究人员似乎不这么认为。[2018/9/28]
以下为报告全文:
声音 | 国务院发展研究中心马源:区块链等技术使政府管理理念发生改变:据紫光阁消息,国务院发展研究中心企业研究所副研究员马源今日撰文表示,近年来,互联网、移动互联网、云计算、大数据、人工智能、区块链等网络信息技术接力涌现、相互叠加、迅猛发展,政府管理理念和社会治理模式正在发生深刻变化。加快政务信息化建设,重点推进各地各部门在协同联动、流程再造、系统整合等方面深化改革,是当前深化“放管服”改革、引领政务服务创新的关键环节。[2018/7/24]
《2020国内区块链政策普查报告》
▼
株式会社野村综合研究所:日本应当构建ICO监管机制:据未央网消息,日本株式会社野村综合研究所表示,随着比特币和以太币等虚拟货币交易量不断增加,收取现有虚拟货币并发行自有代币的ICO也在扩张。美国SEC已将ICO作为证券开始实施监管,日本也需要构建适当的监管机制。[2018/6/4]

















标签:区块链比特币LVECAL我朋友做区块链被捉了怎么办比特币持有量排行榜Kinesis Silverethical怎么记
据重庆日报消息,近日,记者从全市区块链发展管理统筹协调机制第一次会议上获悉,“十四五”期间,重庆市将从规划布局、产业生态、技术突破、应用融合等方面,加快区块链产业培育和创新应用.
1900/1/1 0:00:00WhaleAlert数据显示,在2021年的第一天,按照常规操作,Ripple解锁了大量XRP。不过这一次的解锁数量比平常稍微少了一点,由10亿枚XRP变成了9亿枚XRP.
1900/1/1 0:00:00原文链接:https://verisart.medium.com/are-nfts-the-future-of-the-art-market-59bfe04cfed2 VRtigoAlottaM.
1900/1/1 0:00:00|合规联盟原创出品?|我国DCEP进程从2014年开始启动,从2019年下半年进入应用落地阶段.
1900/1/1 0:00:00官方消息,去中心化虚拟游戏平台沙盒游戏TheSandbox表示,TheSandboxASSET智能合约很容易出现重复问题,目前还没有恶意用户利用该漏洞进行攻击,其他所有智能合约均不受影响.
1900/1/1 0:00:00据CoinDesk报道,美国对冲基金天桥资本已经代表其基金投资了高达1.82亿美元的比特币。 Visa加密主管公布一套区块链技术新标准:金色财经报道,Visa加密部门主管Raj Dhamodha.
1900/1/1 0:00:00