以太坊合并是备受期待的升级,它将见证该区块链从工作量证明过渡到权益证明,被誉为加密货币行业历史上最大的升级之一,并将开启以太坊作为现代和环保区块链的新纪元。与普遍的看法相反,合并并不是以太坊的最终升级,创始人VitalikButerin详述的多年路线图详细说明了令人兴奋的革命性计划,使以太坊成为下一代互联网的支柱。

数据:最近一周,以太坊网络新增85.23万枚NFT资产:金色财经报道,NFTScan数据显示,最近一周,以太坊网络新增85.23万枚NFT资产,平均每天新增铸造12.17万枚NFT资产。[2022/1/14 8:47:53]
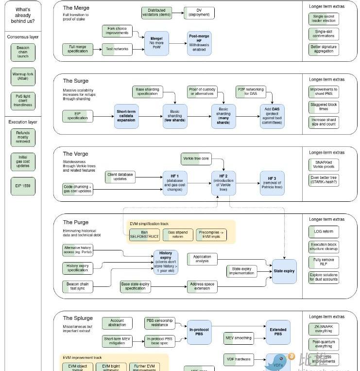
几天前,在巴黎举行的年度以太坊会议EthCC上,Vitalik发表了45分钟的演讲,详细介绍了以太坊的长期愿景以及合并后的发展。令人惊讶的是,他指出,他认为以太坊在合并后只会完成55%,这意味着以太坊还不到最终状态的一半。在去年12月发布的路线图中,他详细介绍了五个不同的目标:Merge、Surge、Verge、Purge、Splurge。这些目标将帮助以太坊达到其最终状态。让我们来看看这些目标,以及它们为何如此重要。
以太坊社区将于第二次合并会议讨论包括验证节点应该同时运行执行和共识客户端等:11月21日消息,以太坊开发者trent和Tim Beiko将在12月3日14:00 UTC主持第二次合并会议,希望收到来自钱包、应用程序、资源管理器、基础设施提供商的问题。讨论内容包括从PoW转到PoS后区块时间将从13秒到12秒,将影响为计算年利率做出假设的贷款合约;交易费用转到执行层的验证节点地址;验证节点应该同时运行执行和共识客户端;EIP-4399;Kintsugi里程碑和测试网;来自Tim的合并客户端架构帖子等。[2021/11/21 7:02:01]

动态 | Tether再度在以太坊上增发1亿枚USDT:北京链安链上数据监控发现,北京时间7月10日6:01 Tether在以太坊上再度增发1亿 USDT,这也是月内该公司第四次增发,总计4亿USDT。[2019/7/10]
以太坊路线图上的第一项是合并,它正在进行中。如前所述,合并标志着从工作量证明到权益证明的转变,这将使区块链的能源效率提高99.97%,并为其他升级铺平道路。有了环保的区块链,更多具有ESG意识的公司和投资者将会放心地使用以太坊,这将增加采用率和使用率。此外,升级将降低以太坊的发行率,以太坊极有可能成为通缩资产。据推测,合并的日期是9月19日,这意味着我们距离这一重大事件只有两个月的时间了。区块链从来没有改变过它的共识机制,合并被描述为在飞行中改变飞机的引擎。尽管十分困难,开发人员还是取得了很大的进步,似乎有可能成功过渡。
动态 | Kyber Network推出以太坊改进提案改善支付流程:据ethnews报道,Kyber Network推出了一项新以太坊改进提案(EIP)ERC1257,旨在通过支付证明系统促进协作以改善生态系统内的支付流程。ERC1257提案标准化了一组基本参数,以通过EVM日志记录付款。[2018/12/8]
下一项Surge,旨在通过分片技术带来大规模的可扩展性改进。分片本质上是一种将一个区块链分解成几个不同的互连链的方法,每个链都有自己的吞吐量。其允许更高的吞吐量,再加上第2层Rollup,可以帮助以太坊扩展到理论上每秒处理100,000个交易。根据以太坊网站的说法,分片应该会在2023年的某个时间出现,是合并后的下一次升级。随着可扩展性问题的解决,以太坊将能够直接与替代的第一层竞争,其价值主张将显着增加。

下一个升级Verge,在没有技术背景的情况下可能是最难理解的。基本上,它将引入VerkleTree,这将减少对节点的存储需求,从而带来更多的去中心化和可扩展性。对存储的要求非常小,以至于可以在没有任何硬盘驱动器空间的情况下运行以太坊节点。
Purge与Verge类似,有助于提高效率并减少节点的存储需求。如今,以太坊验证者需要下载从2014年开始的整个区块链历史,这占用了TB的空间。Purge希望改变这一点,以便客户不需要持有超过一年的存储空间。据Vitalik称,可能允许节点在智能手机上运行。
Splurge是一系列杂项升级,为了确保在处理完前四个阶段后网络平稳运行,将有助于改善以太坊的整体体验,为开发人员创造更多机会来创建有趣的账户管理系统。
如果以太坊的发展目标得以实现,将有助于巩固区块链作为主要智能合约平台的地位。这一路线图可能需要数年时间才能完全完成,而且在此过程中肯定会有其他变化和不可预见的升级。尽管如此,这种对协议未来的令人兴奋的展望应该会让人对以太坊的愿景感到兴奋。
标签:以太坊区块链URGNFT以太坊价格最新行情分析区块链TEC币有这种币吗burger币遭攻击能重新起来吗NFTART价格
7月20日,巴比特主办的“Web3.0数据分析与隐私安全”论坛在中国未来区块链创新中心开启。来自亚马逊云科技、数美科技、ADVANCE.AI、NFT中国、纯白矩阵、宇链科技、趣链科技、杭州国际数.
1900/1/1 0:00:00原文标题:《FTX:ADefiningDilemma》原文作者:HideNotSlide原文编译:Kxp,BlockBeats但凡关注了今年市场行情的人都应该清楚.
1900/1/1 0:00:00今年,以太坊生态最关键的时间节点便是ETH1与ETH2的「合并」。虽然,官方没有给出「合并」发生的确切日期,但根据V神的预测,如果一切顺利,「合并」最早可能在8月进行.
1900/1/1 0:00:00数字藏品是当下最火爆的区块链技术应用场景之一,产业的野蛮生长也蕴藏诸多隐患。本文以数字藏品的版权保护为切入点,讨论基于主子链架构的数字藏品合规发行解决方案,以期为数字藏品产业的良性发展提供一些思.
1900/1/1 0:00:00本文作者0xTodd首先,ETH具备分叉的条件么?基本不具备,因为ETH网络的价值不仅仅是Ether这个币,更多是它上面的token.
1900/1/1 0:00:00金色周刊是金色财经推出的一档每周区块链行业总结栏目,内容涵盖一周重点新闻、矿业信息、项目动态、技术进展等行业动态。本文是其中的新闻周刊,带您一览本周区块链行业大事.
1900/1/1 0:00:00