摘要
在以太坊的发展路线图中,考虑到降低网络对能源/算力的消耗并降低参与门槛,增强网络扩展性以及对分片链的支持等因素,由PoW过渡到PoS是必经的一步。本次合并对区块结构的影响是怎样的?对那些离出块最近的堆栈/组件如MEV又能催生哪些新机会?
PoW似乎看起来很完美,但最容易被人诟病和批评的就是为了保证网络安全性所必需的能源消耗。随着全网算力的增加,能耗亦快速增长。在以太坊的发展规划路线图上,PoW机制将逐渐退出历史舞台,以太坊将过渡至PoS而逐步淘汰PoW的挖矿机制。需要强调的是,PoW消耗的能源和算力铸就了网络的安全壁垒——51%攻击原则决定了想要攻击一个拥有强大算力的系统,一定是在成本上不合算的。因此,网络财富值、网络算力和网络安全性之间能够在经济学上达成一种约束。但相应的代价是对能源的消耗以及参与挖矿的门槛等。
合并早就在以太坊的发展规划中,为了平滑过渡,先在PoW上引入信标链。然而面对成熟的PoW矿工和发达的矿机产业来说,合并绝非易事,其面临的利益分歧和技术障碍也是显而易见的。为了能够使得既定的PoS路线能够顺利进行,尽可能低平滑过渡,当下最新的发展状态是以太坊2.0,通过引入信标链,基于PoW底层区块运行,并在信标链上推进分片的开发。这一切工作为当前精神领袖Vitalik力推PoW切换PoS做足了基础准备——因为当前的架构下切换共识机制只引入“最小破坏”影响。
此次合并以“最小破坏”原则进行,这使得原来运行的应用客户端可以无感地切换到PoS。由于PoW不复存在,信标链区块将包含执行层,执行层是当前工作量证明链上区块的合并后等价物。对于最终用户和应用程序开发人员来说,执行层是其与以太坊进行交互的地方。该层上的应用程序仍将由执行层客户端处理。因此,由于执行层的稳定性,合并只引入了最小的破坏性更改。
合并后的区块数据结构保持不变,无用字段设置为0或者等效值。合并后,之前包含在工作量证明块头中的几个字段不再有用,但为了最大限度地减少对工具和基础设施的破坏,这些字段从数据结构中完全删除,而是设置为0或者相应的等效值。这样,对于应用程序执行和开发者来说,此次合并带来的影响程度降到了最低。
一些区块层面的细微变化还是存在的,影响有待观察。类似MEV、闪电贷等组件应用,深入到区块数据结构的堆栈,使得合并的影响还需要在日后实践中观察。例如,随着danksharding、更大区块等新的研发推进下,我们认为,PoS机制下,闪电贷有可能出现新的形态,甚至在特殊的套利需求推动下,闪电贷和MEV相结合的应用也是可以期待的:另外对mempool的安排也值得跟踪和观察。毕竟,以太坊未来的技术路线还存在很多不确定性和想象空间。
第二季度大型交易商参与CME比特币、以太坊期货数创历史新高:金色财经报道,芝加哥商品交易所 (CME) 受监管的比特币 (BTC) 和以太坊 (ETH) 期货第二季度的大型交易商参与度创历史新高。CME在电子邮件中表示,第二季度大型未平仓合约持有者或持有至少25份比特币期货合约的实体数量平均达到创纪录的 107人。整个二季度,以太坊大型未平仓合约持有者平均为 62人。
CME表示,随着投资者寻求受监管的场所/产品来对冲不断上升的市场波动性并管理风险和敞口,比特币期货的机构兴趣在整个季度持续增加。此外,对冲工具的需求也将上半年BTC和ETH期货及期权的交易量和未平仓合约推升至历史新高。[2023/7/27 16:01:47]
风险提示:区块链商业模式落地不及预期;监管政策的不确定性。
1.核心观点

在以太坊的发展路线图中,考虑到降低网络对能源/算力的消耗并降低参与门槛,增强网络扩展性以及对分片链的支持等因素,由PoW过渡到PoS是必经的一步。为了合并的顺利进行,社区通过引入信标链作为过渡共识层,基于此,推进分片等新构架的研发。
合并即是将PoW相关层去除,以信标链作为最终共识层。因此,区块结构和挖矿逻辑都会发生一定的变化。本文对合并后的区块结构和基于挖矿的MEV等应用进行了探讨。此次合并本着“最小破坏”原则进行,在理论上对应用层几乎没有影响,对涉及出块的中间组件如MEV、闪电贷等应用的影响还是要随着以太坊的发展而观察。
2.PoW和PoS的基本原理和以太坊挖矿的“黑暗森林”
在以太坊的发展路线图中,考虑到降低网络对能源/算力的消耗并降低参与门槛,增强网络扩展性,以及对分片链的支持等隐私,由PoW共识机制过渡到PoS共识机制是必经的一步。共识机制变化最主要影响的就是挖矿和矿工的世界。
本节介绍PoW和PoS的基本原理,以及探讨在挖矿世界最典型的应用——MEV,是如何游走于共识层。
2.1.挖矿的规则变更:PoW和PoS基本原理
以太坊是在计算机网络上区块链系统,可确保数据和智能合约程序在网络上的所有计算机上复制和处理,而无需一个中心化的协调器,即去中心化。其愿景是创建一个不可阻挡的抗审查、自我维持的去中心化世界计算机,或者说是一个基于互联网的分布式计算机。以太坊扩展了比特币区块链数据结构,比特币在世界各地的许多计算机上验证、存储和复制交易数据也因此称为“分布式账本”。而以太坊则更进一步,能够在世界各地的许多硬件上运行计算机代码,即所谓的“图灵完备”。
前联邦检察官James K. Filan预计Hinman以太坊演讲相关文件将在6月6日之前公布:金色财经报道,前联邦检察官James K. Filan预计Hinman以太坊演讲相关文件将在6月6日之前向公众发布,Hinman演讲文件与前SEC公司财务部主管 Bill Hinman 2018 年的一次演讲有关,他表示ETH不是证券。这些文件涉及美国证券交易委员会围绕这次演讲的内部讨论和审议。James K. Filan发推表示,过去几年一直积极关注SEC 与 Ripple 案的Filan 提供了有关文件何时可以向公众公开的最新信息,根据法院2022年9月12日的命令,双方有21天的时间提交与封存裁决一致的简易判决文件的公开、编辑版本。[2023/5/18 15:10:41]
以太坊区块链本质上也是一个基于交易的状态机。在计算机科学中,状态机是指将读取一系列输入并基于这些输入转换到新状态的东西。以太坊区块内容状态主要就是交易和账户余额。所以以太坊是不断保持全网账户交易/余额的最新状态的网络。

共识机制是区块链网络最核心的机制。以太坊账户之间会产生交易转账行为,这些交易被打包分组到不同的区块里存证。一个区块可包含多笔交易,每个区块都与上一个区块按照逻辑顺序链接在一起,这样就形成了一个去中心化网络。用户账户状态的变更需要全网所有计算机一致认可,这种一致认可就是区块链的核心——共识。最新的区块决定了全网账户的最新状态,但最新区块总要有一台计算机节点先产生,然后同步给全网其他计算机获得共识。因此最新区块该由哪台计算机节点先产生——即记账权争夺——是极其关键的。所谓共识机制,就是决定记账权争夺规则的机制。在矿工的术语里,也称之为挖矿。
任何加入网络中的计算机节点都可以努力尝试创建和验证区块。类似于比特币,以太坊网络从创建之初直到现在仍然在使用PoW机制来确保以太坊网络中的节点就链上记录的所有信息状态达成共识,确保网络安全、可信。PoW工作量证明协议要求矿工经过激烈的试错竞赛,直到某个矿工最先找到一个区块的随机数。
PoW似乎看起来很完美,但最容易被人诟病和批评的就是为了保证网络安全性所必需的能源消耗。随着全网算力的增加,能耗亦快速增长。在以太坊的发展规划路线图上,PoW机制将逐渐退出历史舞台,以太坊将过渡至PoS而逐步淘汰PoW的挖矿机制。需要强调的是,PoW消耗的能源和算力铸就了网络的安全壁垒——51%攻击原则决定了想要攻击一个拥有强大算力的系统,一定是在成本上不合算的。因此,网络财富值、网络算力和网络安全性之间能够在经济学上达成一种约束。但相应的代价是对能源的消耗、以及参与挖矿的门槛等。
前谷歌CEO:以太坊合并表明加密行业正在齐心协力,加密监管还为时过早:9月29日消息,前谷歌首席执行官 Eric Schmidt 在纽约 SmartCon 会议上表示,以太坊合并表明加密行业正在齐心协力。但他仍对 Web3 感到一些不满,认为目前的智能合约性能很差劲,同时 Web3 整体营销策略有点超前。
此外,Eric Schmidt 呼吁不要过早对加密新兴技术进行监管,他认为加密监管还为时过早,因为该技术仍在发展,加密的潜在问题尚未全部揭示。(Decrypt)[2022/9/29 22:38:44]
PoS权益证明机制下,矿工节点通过质押ETH代币参与其中。系统将随机选择一位验证者来创建新区块,且它将得到相应的区块奖励。相较于需要用大量计算资源来完成此过程的PoW机制,PoS机制只需要简单的地将ETH质押到网络。PoS机制中的验证者和PoW机制中的矿工承担着完全相同的职责即负责将交易排序和创建新的区块保证所有节点就当前网络状态达成一致。PoS相较于PoW有一定的优势,例如:更加节约能源;对硬件的要求大大降低;以及因为硬件门槛的降低而得到的更强的去中心化等。
PoS节点矿工需要质押至少32个ETH来获得作为验证者的资格。验证者将被随机选中,其打包的区块将成为网络最新区块。一个用户的权益也被用于激励良好的验证者行为的一种方式。例如,验证者可能会因为离线而损失一部分权益,或因更严重的问题而损失他们的全部权益。与PoW不同的是,验证者不需要使用大量的实际算力资源,因为它们是随机选中的,也不需要挖掘区块,只需要在被选中的时候创建区块并且在没有被选中的时候验证他人提交的区块。验证者因创建新区块和证明他们已经看到的区块而获得奖励。

2.2.挖矿的“黑暗森林”:MEV
随着套利、智能合约开发和乐观转账的发展,创造了一个全新的工具组合和市场,这是区块链账本系统特有的市场——其中的典型是MEV。这是在公链创新之上又诞生的创新,两项创新相互融合,创造了一个真正强大而独特的获利机制。离以太坊网络出块最近的套利行为是交易抢先打包,典型代表是Flashbots组织,这是催生MEV市场的主力。
CNBC主持人Jim Cramer仍看好以太坊但目前无增持意愿:CNBC主持人Jim Cramer仍然看好以太坊,尽管ETH已经从5月12日的历史高点4356美元下跌了52%。Cramer在最近的一条推文中表示,他将坚持自己对于以太坊的立场,但目前他无意增持。
此前消息,Cramer近期曾透露,他已经出售了其持有的大部分比特币,但随后表示,自己对加密市场仍持看涨态度,因为有很多资金流入。自己将继续买入以太坊,因为人们实际上更多地使用它来购买东西,包括NFT等,以太坊不只是货币。(U.today)[2021/7/23 1:11:29]
MEV的全名是“MinerExtractableValue”,也就是矿工可提取价值。随着DeFi的高速发展而重要性愈加凸显,也被人们称之为“以太坊黑暗森林”。这个概念用于描述以太坊网络上的抢先交易活动——本质上这也是一种套利行为。而矿工实际上在这片“黑暗森林”中属于是绝对强者的存在,因为他们既是选手又是裁判。因为矿工可以利用自己的特权,重新排列交易顺序,插入某些交易或优先进行某些交易来使自己或某些人从中获利。
由于链上的一个区块只能容纳一定数量的交易,其余交易则进入内存池排队,实际上矿工在选择处理内存池中的待处理的交易时拥有完全的自主权,内存池是矿工用来存储待上链确认交易的一个“容器”。为了获取尽可能多的收益,矿工通常以选取最高的gas价格即交易费的标准来处理交易,但实际上ETH网络并没有要求任何人这么做。也正是因此,矿工可以利用他们的权利对交易进行重新排序并从使用者那里获得额外的利润,这其中所创造出来的价值就被称为矿工可提取价值。
大多数情况下,矿工处理待上链交易时的最重要考量并非根据用户提交的时间,而是用户愿意付出的交易费用多少而定。因此,MEV这个术语已经变得越来越常见,但我们目前能够看到的大部分各种形式的MEV实际上是来自一些第三方的机器人或服务而并非矿工本身。例如某些机器人程序可能会监控mempool如果他们发现一些潜在的套利机会,会以更高的GAS费执行同样的交易抢跑从而“窃取”利润。MEV交易中的一小部分收益通过Gas费的形式由矿工获取。以Flashbots为例:由Flashbots推出的针对gas费和拥堵等问题所提出的节点解决方案MEV-Geth已获得ETH网络相当大一部分算力的支持。而Flashbots本身的愿景其实是消除信息不对称并将可能存在的套利机会公之于众以便让所有人共享。
Flashbots引入了“寻找者”、“交易捆绑包”和“区块模板”三个概念:
动态 | 缪尔冰川升级后,以太坊年度发行??百分比回升至4.51%:金色财经报道,根据Coinmetrics最新报告,以太坊的年度发行??百分比在2019年12月末跌至历史最低,下降到了3.45%。然而在廖尔冰川升级后,ETH的年度发行百分比又回升到了4.56%。Coinmetrics的高级研究分析师Nate Maddrey最近指出,与比特币相比,以太坊可能被低估了。[2020/1/16]
首先,矿工可以委托第三方的“寻找者”去发现交易并进行排序。“寻找者”之间本身就存在竞争以找出利润最大化的交易顺序,并用标准的“交易捆绑包”将其放入下一个区块。其次,这些“交易捆绑包”会在矿工主持的暗标拍卖中估价。最后,生成带有交易序列信息的“区块模板”上链。
这样做好处在于矿工可以得到部分MEV的价值,以此来降低高Gas费的交易对其的吸引力。一旦用户发现他们无法单单通过提高Gas费来吸引矿工优先处理自己的交易,就会降低自己的频率,从而缓解了拥堵又进一步降低了Gas费。

简单来说,虽然MEV是以“牺牲”普通用户为代价的,但MEV也是一定程度上不可避免甚至必须的。只要网络中存在相对公平且公认的排序协议,利用这些协议进行套利的MEV也必然存在。MEV实际上也是一种激励措施,以促使用户主动参与市场的自我平衡和调节。例如在链上不同DEX中若存在差价,则MEV有助于进行尽可能快的套利并使得价格达到平衡从而保证不同的DEX都能够反映市场的真实行情。最常见的MEV形式是在多个去中心化交易所之间进行套利的第三方机器人,以及链上的DEX交易所和链下的CEX交易所之间也会出现很多的套利机会。

3.以太坊区块到底“合并”了什么?
3.1.以太坊“合并”了哪些数据结构?
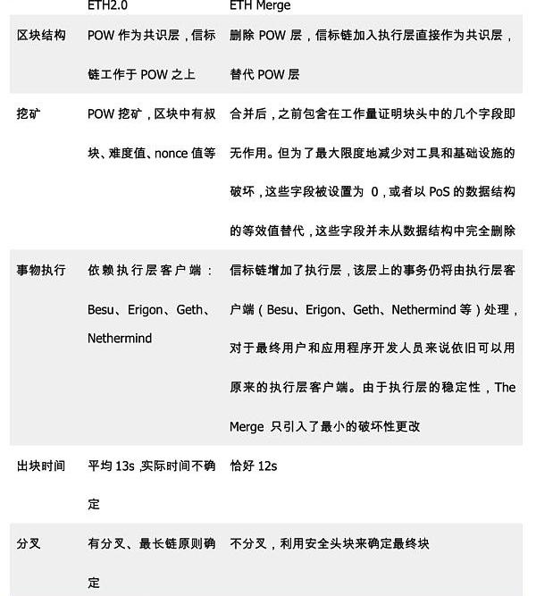
合并早就在以太坊的发展规划中,然而面对成熟的PoW矿工和发达的矿机产业来说,合并绝非易事,其面临的利益分歧和技术障碍也是显而易见的。为了能够使得既定的PoS路线能够顺利进行,尽可能平滑过渡,当下最新的发展状态是以太坊2.0,通过引入信标链,基于PoW底层区块运行,并在信标链上推进分片的开发。这一切工作为当前精神领袖Vitalik力推PoW切换PoS做足了基础准备——因为当前的架构下切换共识机制只引入“最小破坏”影响。否则,很难想象以太坊这样运行了8年的庞大生态进行如此大的转换。

以太坊此次合并本质上是将ETH2.0状态下的PoW主链、状态以及其如何执行事务,都将保持不变。合并后,当前的ETH1和ETH2客户端分别成为以太坊的执行层和共识层。这意味着ETH1或信标链客户端的节点运营商将需要运行全部堆栈的“另一半”以成为完全验证的节点。
此次合并以“最小破坏”原则进行,这使得原来运行的应用客户端可以无感地切换到PoS。由于PoW不复存在,信标链区块将包含执行层,执行层是当前工作量证明链上区块的合并后等价物。对于最终用户和应用程序开发人员来说,执行层是其与以太坊进行交互的地方。该层上的应用程序仍将由执行层客户端处理。因此,由于执行层的稳定性,合并只引入了最小的破坏性更改。这一点,在以太坊2.0设计之初就被考虑到了,信标链先是作为PoW之上的中间层存在,类似第二层共识网络,待到“合并”,将这一层直接作为共识层,并将PoW层内的执行相关组件组合到新的共识层。

合并后的区块数据结构保持不变,无用字段设置为0或者等效值。合并后,之前包含在工作量证明块头中的几个字段不再有用,但为了最大限度地减少对工具和基础设施的破坏,这些字段从数据结构中完全删除,而是设置为0或者相应的等效值。这样,对于应用程序执行和开发者来说,此次合并带来的影响程度降到了最低。

3.2“合并”的影响到底是怎样的?
通过上面的对比我们可以看出,合并实际上是以“最小破坏性”的原则推进,对应用层来说几乎是无感的,而区块底层和应用层之间的各类组件,理论上并不会受到太多影响并会继续存在下去。
值得注意的是合并完成后,交易排序的流程并没有产生太大变化。同样我们也有理由相信MEV仍然会继续存在。不同之处在于,决定交易顺序的人由矿工变成了验证者,验证者将被随机选中参与到信标链的执行。这也意味着我们前文提到的以Flashbots为代表的MEV分配机制也会继续存在。

MEV是非常难以衡量的,但即便如此,在合并之后验证者也可以选择将他们手中的资源集中在一个共同验证者池中来抵消选中概率和REV分布的差异。虽然以太坊PoS的机制使得验证者能够通过有效证明获得几乎恒定的奖励。但在验证者奖励中继续引入MEV机制同样是一种集中力量抱团取暖的体现并迫使更多独立验证者加入一个共同验证者池以获取更低的不可预测性和更快速的流动性,这与PoW时代的矿池具有类似的吸引力。
由此可见,一些区块层面的细微变化还是存在的,后续影响有待观察。类似MEV、闪电贷等组件应用,深入到区块数据结构的堆栈,使得合并的影响还需要在日后实践中观察。例如,随着danksharding、更大区块等新的研发推进下,我们认为,PoS机制下,闪电贷有可能出现新的形态,甚至在特殊的套利需求推动下,闪电贷和MEV相结合的应用也是可以期待的:另外对mempool的安排也值得跟踪和观察。毕竟,以太坊未来的技术路线还存在很多不确定性和想象空间。
4.投资建议:关注公链生态及流动性质押服务商
以太坊自诞生以来已经历过两轮行业周期的检验,仍是公链生态的标杆、区块链创新的源泉,目前在各类底层技术突破,包括ZKrollup、分片、Danksharding等方面都做了诸多尝试。此前的POW挖矿为系统的安全、稳定做出了贡献,转POS之后,公链生态的竞争将进入2.0阶段,是Solana的另起炉灶还是Polygon的借力打力?公链在底层、应用、资本等方面的全方位竞争值得期待。
同时,随着以太坊合并日期的逐渐迫近,质押风险的降低、赛道生态的日渐繁荣,我们认为合并前后将迎来以太坊质押比例的陡增。而且质押渠道的边际增长将更多来源于除以太坊官方、交易所之外的流动性质押服务商来源。官方奖励比例的降低,也将促使用户选择具有更多DeFi增值的服务商平台,来获得更高的年化收益。
与此同时,以太坊的升级目的将是更多地支持链上生态发展,底层各类服务商均以此为目标。在过去几年中,我们看到以太坊引领了DeFi、NFT等创新趋势,包括矿工在内的生态玩家也都因此受益。合并POS后,质押者受益仍与链上应用的繁荣程度息息相关,元宇宙、Web3.0的到来为将来的ETH提供了更广阔的的空间,毕竟这一新兴赛道推崇原创,以太坊生态仍最具看点。
风险提示
区块链商业模式落地不及预期:区块链、密码学等相关技术和项目处于发展初期,存在商业模式落地不及预期的风险。
监管政策的不确定性:区块链项目实际运行过程中涉及到多项金融、网络及其他监管政策,目前各国监管政策还处于研究和探索阶段,并没有一个成熟的监管模式,所以行业面临监管政策不确定性的风险。
本文节选自国盛证券研究所已于2022年5月26日发布的报告《国盛区块链|?行业研究:以太坊合并的底层观察:区块结构和MEV》,具体内容请详见相关报告。
与发达国家相比,发展中国家有两倍多的人认为元宇宙会影响他们的生活,并且每天都会使用元宇宙应用。根据世界经济论坛(WEF)的一项调查,发展中国家对元宇宙和虚拟或增强现实(VR/AR)的兴奋程度远远.
1900/1/1 0:00:00金色热搜榜:XLM居于榜首:根据金色财经排行榜数据显示,过去24小时内,XLM搜索量高居榜首。具体前五名单如下:XLM、LCS、SEELE、ZEN、IOST.
1900/1/1 0:00:00原文标题:《HowStartupsCanSurvivetheCreatorEconomyWinter》??TL;DR因为99%的创作者收入都被积累在最顶端的那0.01%的创作者身上.
1900/1/1 0:00:00在短视频与直播的风头还没过去时,数字藏品就以迅雷不及掩耳之势出现,并在数字经济的发展中占据了重要一席。随着数字藏品的火热发展,各行各业已经瞄准了这块大蛋糕,纷纷入局.
1900/1/1 0:00:00Web3.0的诞生和出现,并不是凭空而来的,而是一个经历了长期积累的过程。正如以往我们所见到的电商一样,它是互联网技术不断深度影响人们的生产和生活的产物.
1900/1/1 0:00:00金色财经挖矿数据播报:BTC今日全网算力上涨1.28%:金色财经报道,据蜘蛛矿池数据显示: BTC全网算力137.021EH/s,挖矿难度18.60T,目前区块高度663762.
1900/1/1 0:00:00