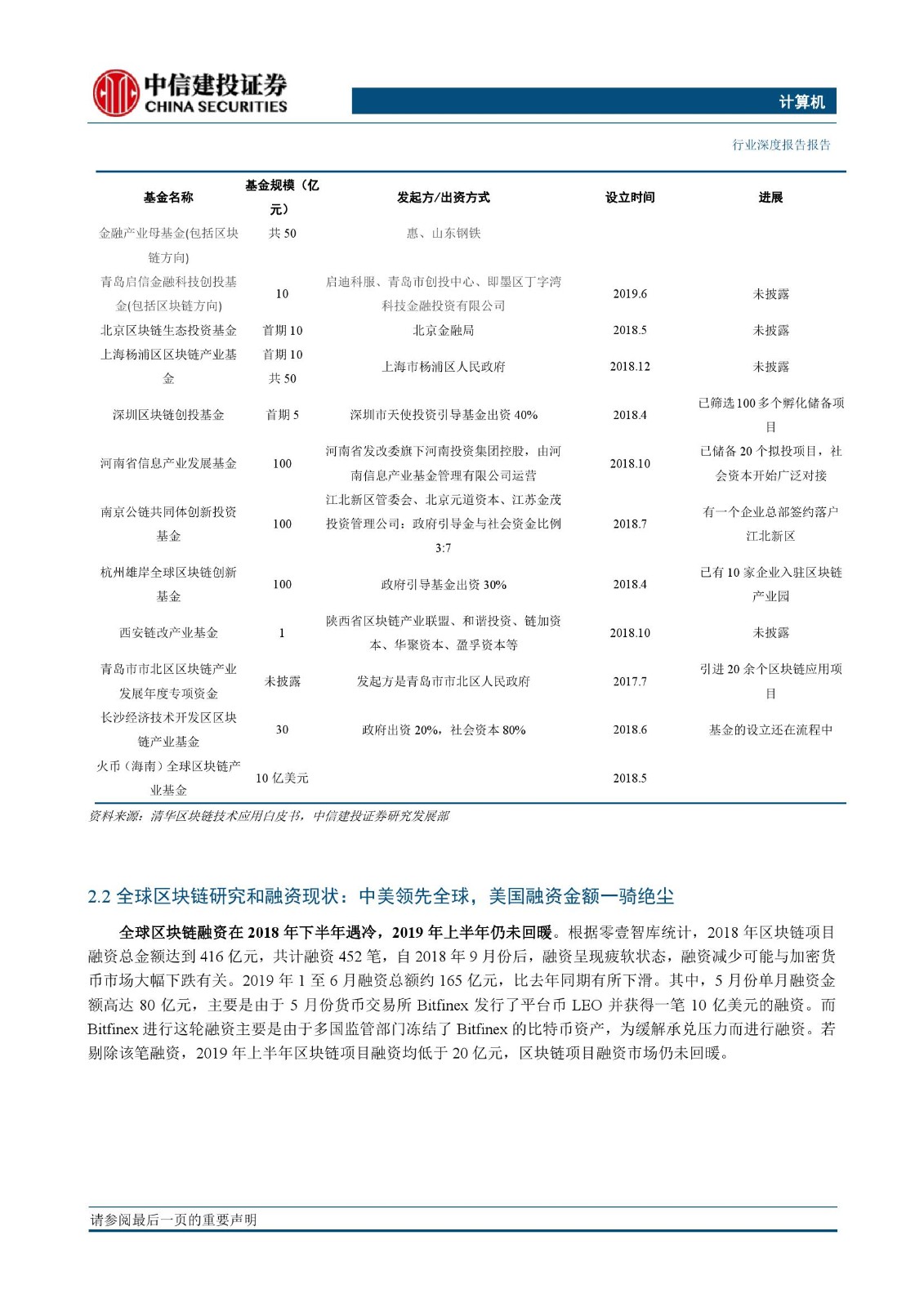
日前,中信建投证券发布最新报告《产业区块链行业现状分析:大浪淘沙,技术与模式创新并重,第四次工业革命大幕拉开》。报告显示,区块链发展历经三个阶段,从比特币系统走向全社会应用,产业区块链处于迅猛发展期。
报告指出,我国产业区块链发展中,联盟链应用场景逐步丰富,需求较大发展较快,公有链尚不成熟,缺乏底层关键技术研究。由于之前政策等多方面限制,中国区块链技术的研究热点将集中于联盟链和监管技术2个方面,我国目前更鼓励联盟链的发展和研究。
在社会各界推动下,我国区块链快速在多产业落地,在数据存证和电子票据、金融、能源电力、智慧城市、供应链和溯源等多领域都有实际应用需求和案例,泛金融和电力领域应用场景尤其丰富。
但目前产业区块链发展处于早期阶段,仍然有较多技术问题和法规问题需要解决,而且必须要和IoT、安全加密和AI等技术共同发展,创造完善的解决方案。
中信建投:数字人民币将迎冬奥场景试点 板块短期迎来较大事件催化:1月6日消息,中信建投研报指出,2022北京冬奥会将进行历来最大的数字人民币试点,银行APP钱包、硬件钱包等在内的推进工作已顺利进行,随着冬奥会场景的试点落地,未来数字人民币有望实现大规模推广,银行IT系统升级改造、终端支付设备改造、交易环节涉及的数字加密/身份认证/安全芯片将为相关上市企业带来业务增量,相关产业链迎来较大催化。(财联社)[2022/1/6 8:28:10]
报告如下:


中信建投:数字人民币加速发展有6大原因:中信建投指出,数字人民币加速发展有6大原因:1)顺应“无现金”时代的发展,降低发行成本;2)提升支付体系的安全性;3)提高金融包容性,促进普惠金融;4)打击金融犯罪,提高金融体系稳定性;5)提升央行对货币供给和货币流通的控制力,提高货币政策的有效性;6)推动人民币国际化。在试点初期,六大国有大行作为首批试点单位,其与数字货币相关的核心系统升级改造和建设已陆续展开,银行IT相关公司将首先受益。(证券时报网)[2021/6/30 0:15:50]


中信建投:交易通胀成为当前市场的主线,建议投资者积极把握:中信建投表示,在PPI回升过程中,PPI将引领整个工业企业利润的回升,盈利驱动的行情将取代估值提升的行情。交易通胀成为当前市场的主线,我们建议投资者积极把握。从行业比较的层面来看,涨价逻辑,有色金属产业链、化工产业链成为直接受益主线,弹性也较大。在价格回升过程中,银行板块也将受益于资产质量的改善,也值得投资者把握。[2021/2/22 17:38:10]



声音 | 中信建投:区块链有望提升科技股偏好:中信建投认为,区块链被提到局学习讨论的高度,从长线投资的角度值得跟踪与学习,但短期实质性内容有限,关注的重点可以放在与区块链公司有合作性质的往来公司上。对于市场而言,在经济短期下行确定,流动性承压的情况下,市场的风险偏好有望因此上升,而以区块链和数字货币为代表的金融科技板块将成为造好科技股的主力之一。[2019/10/27]



中信建投:2018年区块链脱虚向实 资本对区块链的偏好重归产业:中信建投在2018年中期策略报告中称,当前,全球正处在新一轮创新周期的起点,区块链将有潜力成为新一轮的技术创新和产业变革的基础技术之一。2018年,区块链脱虚向实,让“新技术”转化为“新产品、新利润”。币圈与链圈的距离正在缩小,资本对于区块链的偏好重归产业,越来越多的上市公司在区块链相关领域布局。按照中心化程度、联通需求、现有信任度、低可代码化程度以及低投资成本-高收益,6个维度对区块链在行业中的应用路径进行研究后发现,其可能从大金融、传媒优先发展,通信、计算机、交运、商贸零售业等行业紧随其后,最后是医疗与公共事业管理的路径。[2018/6/12]
























来自谷歌趋势的数据显示,“比特币减半”的搜索量在一个月内已经增长一倍。 挪威加密货币分析公司Arcane Research的最新报告称,这已经达到自2016年上次比特币区块奖励减半以来的最高水平.
1900/1/1 0:00:002月7日,维基百科创始人Jimmy Wales表示,Bitcoin SV(BSV) “对维基百科没有任何好处,我们使用它的可能性为零”.
1900/1/1 0:00:00据外媒 Finextra 报道,提供数字货币服务的商业支付公司 Paystand 近日完成了 2000 万美元 B 轮融资.
1900/1/1 0:00:00以太坊2.0的发布预计将在短短几个月内完成,一些分析师认为,以太坊价格可能达到360美元。全球第二大加密货币以太坊在突破关键阻力后将见证进一步60%的反弹,该阻力从年度低点120美元跃升至略低于.
1900/1/1 0:00:00研究表明,持有比特币的账户地址数量激增了10%以上,此外,详细观察表明,零售参与度也在上升。对于比特币投资者和发烧友来说是个好消息,对一些链上指标和比特币钱包的研究表明,在过去的12个月中,世界.
1900/1/1 0:00:00两分钟视频回顾:比特币十年精彩瞬间日本立法者:监管机构未告知消费者FTT潜在风险,呼吁将交易平台和Token审查分开:12月14日消息,日本立法者敦促明确加密货币监管.
1900/1/1 0:00:00