本文来源:慢雾科技
作者:?yudan@?慢雾安全团队
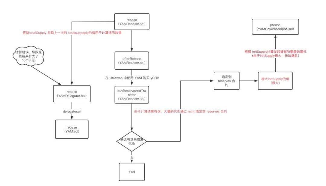
前言
整个事件的分析如上图,由于?rebase?的时候取的是上一次的totalSupply的值,所以计算错误的totalSupply的值并不会立即通过mint作用到initSupply上,所以在下一次rebase?前,社区仍有机会挽回这个错误,减少损失。但是一旦下一次?rebase?执行,整个失误将会变得无法挽回。
通过查询Etherscan上YAM代币合约的相关信息,可以看到totalSupply已经到了一个非常大的值,而initSupply还未受到影响。


前车之鉴
这次事件中官方已经给出了具体的修复方案,这里不再赘述。这次的事件充分暴露了未经审计DeFi合约中隐藏的巨大风险,虽然YAM开发者已经在Github中表明YAM合约的很多代码是参考了经过充分审计的DeFi项目如Compound、Ampleforth、Synthetix及YEarn/YFI,但是仍无可避免地发生了意料之外的风险。
DeFi项目YamFinance核心开发者belmore在推特上表示:“对不起,大家。我失败了。谢谢你们今天的大力支持。我太难过了。”,但是覆水已经难收,在此,慢雾安全团队给出如下建议:
1、由于DeFi合约的高度复杂性,任何DeFi项目都需在经过专业的安全团队充分审计后再进行上线,降低合约发生意外的风险?。审计可联系慢雾安全团队
2、项目中去中心化治理应循序渐进,在项目开始阶段,需要设置适当的权限以防发生黑天鹅事件。
来源|?blog.rotki.com作者|LefterisKarapetsas引介本文探讨以下主题:什么是DeFi、DeFi会解锁哪些新的可能性、为什么DeFi这么酷这么火;然后谈谈DeFi不好.
1900/1/1 0:00:00灰度ETHE信托最高溢价超过900%,目前溢价依然保持在300%,GBTC溢价则长期维持在18%左右。一方面是套利需求,另一方面是FOMO情绪,但总体上是后者占比更大.
1900/1/1 0:00:00Overview概述项目优势一:在过去一周整个去中心化交易所市场的整体交易额为15.85亿美金,其中Uniswap过去一周交易额排名第一,交易总金额为7.3亿美金.
1900/1/1 0:00:00数字资产管理公司Grayscale周一宣布,其推出的GrayscaleBitcoinCashTrust和GrayscaleLitecoinTrust已可以公开交易.
1900/1/1 0:00:008月18日晚,巴比特学院第5期公开课正式开讲。本期课程邀请了数字资产研究院副院长、通证思维实验室发起人孟岩,以“DeFi的现实、逻辑和趋势”为主题进行分享.
1900/1/1 0:00:00BlockVC策略研究在《把握货币宽松背景下的“结构性牛市”》中提出,在全球货币宽松与美元指数持续走弱的大背景下,资产水涨船高,推升金价向上突破似乎已成必然.
1900/1/1 0:00:00