对于以太坊而言,在2.0功能完善前夕(这个前夕要很长,少则两年,多则三五年),短时间内无法改善当下以太坊网络的状况,毕竟以太坊要开发至2.0阶段才能将rollup和分片的合并,所以想要用上高迸发的以太坊短则两年,多则更长的时间。以太坊创始人Vitalik在十月份的万向论坛上提出应对2.0推出前中期乃至长期的扩容性需求,整个以太坊生态系统需要将发力点集中到 rollup上,所以目前以支付方向的ZK rollup和复杂型智能合约方向optimistic rollup的Layer2技术拥有着超高的讨论度,可以预见2021年将是rollup大量项目暴发的一年。而对于以太坊上的弊端,也影响着众多DeFi设施尤其是DEX。
美SEC专员:国会正在积极考虑关于稳定币的问题:金色财经报道,美国SEC专员Hester Peirce在社交媒体上称,收到很多关于稳定币和 SEC 的问题,当然是事实和情况,但 SEC 应该听从国会的意见,国会正在积极考虑这个问题。与此同时,我们和其他监管机构可以举行公开圆桌会议。强制措施不是制定规则的方式。
Circle首席执行官Jeremy Allaire转发该条推送称,现在是国会忙于立法的时候了。当事情是新的、复杂的、对社会有广泛影响的时候,你就该这样做。[2023/2/23 12:25:14]
对于Rollup来说,其是通过链上链下相结合的方式提高链上效率,把简单的数据根放在链上,复杂的运算过程放在链下。因为目前的实践看来Layer2相较Layer1有着更低的交易成本以及更高的运行速度。
安全团队:The Humanoids项目Discord服务器遭到攻击:金色财经消息,据CertiK监测,The Humanoids项目Discord服务器遭到攻击。请社区用户不要点击、铸造或批准任何交易。[2022/8/18 12:33:53]
所以目前对于众多的以太坊DeFi协议来说,摆在面前的有两条路,一条是在其他链上继续布局横向发展,另一条则是进行layer2的迁移进行扩容来使得自身有着更加高效的。而ZK-Rollup在众多的Layer2方案中比如状态通道、侧链、Plasma、optimistic rollup有着极为突出的优势,具体的表现在安全性、性能以及经济性、可用性以及隐私性等等方面。而基于上述优势,Zeroswap以ZK-Rollup技术为基础进行构建,在性能上展现出了相当的优势。
鸿海第二季度净利润333亿元新台币:8月10日消息,鸿海发布第二季度财报,该公司第二季度净利润333亿元新台币,预期为307.7亿元新台币;第二季度营业利润443亿元新台币,预期为368.4亿元新台币;第二季度每股收益2.40元新台币,预期为2.22元新台币。[2022/8/10 12:15:06]
Zeroswap有哪些特性?
Zeroswap在具体的功能上,与uniswap较为相似,无论是AMM形式的兑换交易,亦或者是流动性挖矿,其均可以实现。而在交易成本以及交易效率上,Zeroswap似乎更胜一筹。
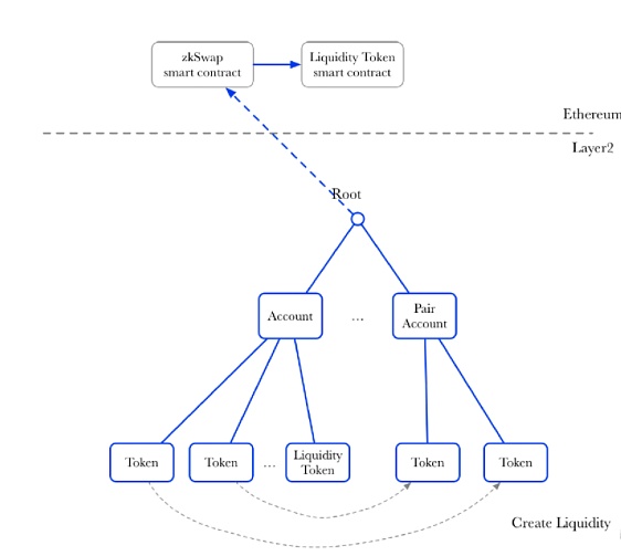
Zeroswap基于Zk-Rollup,在Zeroswap上交易以及兑换是放在layer2上的,而基于零知识证明保证layer1与Layer2的状态一致。而以太坊上高额GAS费以及低效根本原因在于需要区块去确认,并且基于EIP1559矿工费机制使得链上拥堵不堪。而基于Zk-Rollup以零知识证明为基础,在Layer2上无需消耗GAS费并且无需区块确认。而Zk-Rollup的特性给Zeroswap带来了高效以及低成本的交易。
英格兰银行:加密市场未对金融稳定构成直接威胁,但仍需加强监管:7月5日消息,英格兰银行金融政策委员会在发布的金融稳定报告中表示,虽然加密货币构成的直接风险较小,但加强仍然很重要。该报告称,加密市场的漏洞包括流动性错配,杠杆头寸被平仓导致价格下跌以及投资者对某些 Stablecoin 维持其挂钩能力的信心显着减弱等问题。虽然这些风险并未对更广泛的金融市场的稳定性构成威胁,但它确实要求随着行业的发展提高监管透明度。[2022/7/5 1:52:34]
由于Zeroswap涉及到layer2,所以在用户使用Zeroswap时,自身资产会首先存入Layer2中,即用户将资产转至ZeroSwap的合约,而ZeroSwap根据监听会更改用户在layer2账户中的余额,而交易等行为都是在Layer2账户之间进行交易,当用户交易完毕需要提取代币时,系统内需要将代币“提取”,服务器收到请求更改layer2状态,智能合约将代币转至用户layer1账户中完成交易。

以Zk-Rollup技术为基础,Zeroswap在实现高效低成本外,其自身不收取交易用户的任何费用,所以对于在Zeroswap上交易的用户几乎可以看做是0消耗。同时用户在Zeroswap每次进行交易时,都会铸造新的ZEE代币,同时用户交易获得奖励。Zeroswap未来将在以太坊、币安智能链BSC以及Elrond三个系统中进行DEX的构建,并向其他区块链系统上扩展。
而Zeroswap也是目前首个以Zk-Rollup技术为基础的AMM类型的DEX,以此为开端后续也会陆续有DEX加入进来实现高效低成本交易
Zeroswap原生代币ZEE即将登陆BitMax,在BitMax充值交易赢15,000 USDT奖励
BitMax将于北京时间1月25日22:00上线ZEE/USDT交易对,目前已经已开启了充提。
而在1月25日 10:00 - 2月1日 8:00期间,BitMax将联合ZeroSwap团队开启限时上线福利活动,充值交易赢15,000 USDT等值奖励(170,000 ZEE),具体如下:
活动期间,实名用户在以下充值或交易任务中,有任一任务达标即可参与瓜分170,000 ZEE奖励:

达标奖励:活动期间所有净充值或交易达标的实名用户平分150,000 ZEE奖励。
锦鲤奖励:平台将从净充值或交易达标的新注册用户中随机抽取100位锦鲤用户,每位锦鲤用户将额外获得200 ZEE奖励。
用户参与需要完成KYC等级V1及以上实名认证,同时锦鲤奖励仅从活动期间新注册的实名用户中抽取。
https://bit.ly/33voIRl(如果你还没有注册BitMax,可以用我的注册链接)
ETH于1月25日触及1481美元,创造历史新高。得益于这波上涨,ETH继续缩小与BTC流通市值的差距.
1900/1/1 0:00:00HyperPay钱包已与矿机生产商思创优达成战略合作,并于2020年1月21日上线比特币算力币BTC45W.
1900/1/1 0:00:00近日,地方“两会”陆续召开,审查各地“十四五”规划纲要草案,数字货币成为热词。专家建议,“十四五”时期扩大数字人民币试点范围,大力发展数字经济,进一步激发市场主体活力.
1900/1/1 0:00:00如果总统拜登(Joe Biden)提名加里·根斯勒(Gary Gensler)领导美国证券交易委员会(Securities and Exchange Commission)的任命得到确认.
1900/1/1 0:00:00先从似乎无关的几点闲篇开始:Aave 似乎是 DeFi 贷款平台中不可动摇的领跑者,但是 Degen 老炮们仍然记得 Aave 昔日还叫 ETHLend 的那个年代.
1900/1/1 0:00:00Uniswap是DEX的真正开创者,而Sushiswap是拷贝Uniswap发展起来的社区项目。Sushi对Uni的流动性撬动之战是去年DeFi最惊心动魄的一战。如今两者各自走向不同的发展道路.
1900/1/1 0:00:00