参与者
以太坊客户端开发者 - 任何维护以太坊客户端的人。这包括Geth、OpenEthereum、Nethermind开发者以及Besu开发者和维护这些客户端的Ethereum Classic分叉的开发者(对于ETC分叉的维护者,他们的参与有点特殊,我今天不会在这里讨论这个问题)。
用户--使用以太坊进行交易的人。这包括使用dapp的人,发送/接收币的人等。
用户委托 - 通常情况下,用户会将自己的决策权委托给第三方。Infura和中心化交易所是两个非常常见的委托人。主流的dapp是另一类常见的用户委托,用户会去他们最喜欢的dapp所在链上。当我们说到用户做决定的时候,很多时候会委托给其他地方,但最终还是用户的决定。
数据:以太坊网络当前已销毁195.19万枚ETH:金色财经报道,据Ultrasound数据显示,截止目前,以太坊网络总共销毁1,951,938.15枚ETH。其中,OpenSea销毁230042.80枚ETH,ETHtransfers销毁185568.35枚ETH,UniswapV2销毁125829.24枚。注:自以太坊伦敦升级引入EIP-1559后,以太坊网络会根据交易需求和区块大小动态调整每笔交易的BaseFee,而这部分的费用将直接燃烧销毁。[2022/3/7 13:41:02]
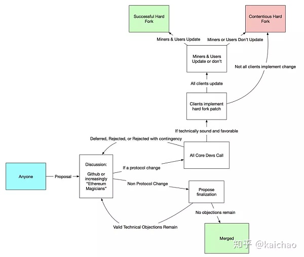
流程
每个客户端都有自己的开发者,他们有自己的动机、愿景等。每一个产品的开发者之间都会决定他们想要在客户端中放入什么,什么时候发布客户端,以及发布更新时客户端会有什么功能。
CME以太坊未平仓合约首次突破10亿美元:据CME(芝商所)公布的以太坊期货合约的未平仓合约数量,其价值首次突破10亿美元。截止昨日的未平仓合约数量为5425张,每张合约代表50个ETH。[2021/10/21 20:46:43]
现在不同客户端对于开发者来说是可选的,但在过去,客户端开发者表示希望彼此保持兼容,所以他们通常会派一名代表参与交流,试图与其他客户端开发者协调。
最终,每个客户端团队都会发布他们认为合适的客户端更新,这些更新(理想情况下)将与其他客户端兼容,并拥有与其他客户端一致的分叉块号。如果客户端发布兼容的代码,共享一个fork块触发器,那么客户端在用户运行时将能够相互通信。
数据:以太坊建议Gas费突破200 Gwei,近48小时连续上涨:据欧科云链OKLink数据显示,近48小时以太坊Gas价格再度走高,目前已重回200 Gwei。数据显示,以太坊链上手续费均值在9月2日达到514 Gwei,随后连日回落至9月8日的98 Gwei,近48小时再度上涨,当前建议Gas费用为200.7 Gwei。[2020/9/10]
一旦客户端发布,客户端开发者和/或他们的支持者会向用户做公告,用户会选择是否更新客户端,或者可能切换客户端。用户通常会将这一决定委托给第三方,如Infura或中心化交易所,但最终用户可以决定他们想要在什么哪里进行交易。在委托投票的情况下,如果他们不同意他们的委托人,他们通常可以切换供应商(这对于托管委托来说有点棘手,因为托管人可能会拒绝把你的钱交给托管人不同意的链上)。
分析 | 以太坊或将上涨至275美元:据ethnews分析,目前以太坊的价格仍然限制在220美元的小幅区间内,从6小时图上看,其阻力位于223.00-225.00美元。,以太坊走势形成了一个重要三角形,要么高于230.00美元水平,要么低于218.00美元水平。三角形正在收缩,即将为下一个突破铺平道路,可能会突破225.00美元和230.00美元的阻力位。如果买家获得超过230.00美元阻力位的动能,价格可能会加速上涨至250.00美元和275.00美元的水平。另一方面,在220.00美元和218.00美元支撑位下方的下行突破可能会使价格回到看跌区域。下一个主要支撑位在210.00美元和205.00美元附近。[2018/10/6]

谁来做决定?
这里没有单一的决策者。任何人都可以发布一个客户端,宣布一个客户端,分叉一个客户端(它们都是开源的)等等,用户可以选择使用任何他们想要的客户端。
每个客户端的核心开发者都有一套他们个人所关心的特殊内容,他们通常会向其他客户端开发者表达。如果所有的客户端开发者都同意开发同样的功能,那么事情就会很顺利,他们会在发布时间表上进行协调。
如果客户端开发者没有就发布什么功能或何时发布达成一致,那么他们中的一些人可能会开发、宣布并推出不同的功能集。我们之前在ETH/ETC的分叉中就看到了这种情况,并不是所有的客户端开发者都同意如何进行,所以我们最终得到了两条不同的链,由不同的群体来维护。
如何处理分歧?
没有一个核心开发人员认为这是一个好主意,他们都决定不把它集成到他们维护的客户端中。
一些核心开发人员认为这是一个好主意,但不愿意分叉,而另一些人认为这是一个坏主意,愿意分叉。
有些核心开发人员认为这是个好主意,愿意分叉,而有些人认为这是个坏主意,不愿意分叉。
一些核心开发人员认为这是一个好主意,愿意分叉,而另一些人认为这是不好的,愿意分叉。
所有核心开发人员都认为这是一个好主意。
在1和5的情况下,事情进展非常顺利。
在2和3的情况下,通常会进行讨论,试图通过了解人们产生分歧的根本原因来达成共识,如果可能的话,试图为这些问题找到一个可行的解决方案,但如果不能达成 "粗略的共识",那么信念更坚定的一方可能会获胜。
在4的情况下,我们有一个类似ETH/ETC的分叉。
用户如何参与其中?
作为以太坊的用户,您可以选择是否运行一个给定的客户端,这意味着如果您认为改变不好,您可以选择干脆不升级。事实上你也鼓励您尝试说服其他人(在适当的场合)和您一起运行不同的客户端,如果您认为这样做是最好的。
如果你有技术头脑,你也可以通过向核心开发人员提出新的技术想法来参与(例如,通过https://ethresear.ch)。你也可以通过加入现有的团队、维护自己的fork或者从头开始构建一个新的客户端来参与客户端的开发。
开发者如何决定要写什么代码?
每个以太坊客户端开发者都有自己的动机,有些是众所周知的,有些是保密的。这些动机有些是经济上的(例如,他们被别人赞助,而别人也有自己的动机),有些动机是利他的(例如,他们想建立一个更抗审查的未来)。
然而,由于上文提到的 "用户决定运行什么 "的特点,核心开发者通常会构建他们认为用户现在和未来会想要运行的软件。大多数以太坊客户端开发者对编写没有人使用的软件不感兴趣,所以最终他们通常以他们认为用户想要的东西,或者对用户有利的东西为指导。
标签:以太坊ETHWEIAPP比特币最新价格行情以太坊实时行情miniSHIB ETHAndrottweiler Tokenimtoken官网正版app
最近,中国证券业协会在“中证链”发布首个应用——投行业务电子底稿监管系统,推动投行业务电子底稿报送的标准化,履行协会自律管理职责.
1900/1/1 0:00:00泰国一家主要金融监管机构正在寻求确定加密货币交易员的资格,以确保对投资者的保护。据当地媒体《曼谷邮报》周一报道,泰国证券交易委员会(泰国SEC)计划本月举行公开听证会,以满足想开加密货币交易账户.
1900/1/1 0:00:00原文标题:《数字人民币应用精彩纷呈:老字号、可穿戴设备、ATM取现!这家互联网巨头表现抢眼》权威、深度、实用的财经资讯都在这里这个春节,数字人民币红包消费场景精彩纷呈.
1900/1/1 0:00:00随着代币价格市场火热,加密投资的私募市场继续升温。在几次大型代币发行和过去几个月市场看涨之后,加密领域的精明人士目前拥有充裕的现金,他们正在寻求在早期阶段将资本重新引入市场,希望获得更大的回报.
1900/1/1 0:00:001.如果美联储购买比特币 会发生什么?有人说比特币是数字黄金,有人说比特币是价值存储和对冲工具,也有人说比特币就是货币——如果我们将比特币与全球法定货币M0供应量进行比较的话.
1900/1/1 0:00:00DeFi数据1.DeFi总市值:664.72亿美元 市值前十币种涨跌幅,金色财经制图,数据来源Coingecko2.过去24小时去中心化交易所的交易量:21.2亿美元 交易量排名前十的DEX 数.
1900/1/1 0:00:00