以太坊系统中实际存在两种类型的账户:
一种是由私钥控制的外部账户,比如我们所使用的钱包中的账户,这类账户都有自己的余额。拥有者可以通过创建和签名一笔交易从自己的外部账户发送消息;另一种是由部署到区块链上的代码控制的合约账户,由存储在智能合约账户内的以太坊虚拟机代码控制。当合约账户收到信息时,其内部代码就会被激活,并允许它对内部存储进行读取和写入以及创建新合约等操作。按照目前的以太坊协议,只有外部帐户才可以发起交易,并且仅允许账户的所有人修改其帐户状态。
什么是账户抽象化?
账户抽象是对以上两种账户的一种改进,尝试模糊二者之间的界限,变成一种包含复杂逻辑的通用性账户,使账户可以同时拥有合约账户和外部账户的功能。
这种做法相当于让用户按照合约账户的格式来定义外部账户,用户可以在智能合约钱包中包含任何逻辑验证。由密钥控制的账户也可以获得代码的支持。

加密货币批评者Peter Schiff预测比特币价格即将下跌:金色财经报道,加密货币批评者Peter Schiff预测比特币价格即将下跌,Schiff在推特上写道,“直到最近,高度投机性资产的涨势将比特币排除在外。现在,比特币终于加入了这个聚会,也许这是一个迹象,表明这个聚会很快就会结束。通常情况下,当质量最低的东西最终参与进来时,反弹就会结束。没有比加密货币更低质量的了。”
今年3月,在Silvergate银行陷入困境之际,Peter Schiff呼吁出售比特币并购买黄金。5月,Schiff宣布了他自己的NFT系列基于比特币。[2023/6/25 21:59:07]
账户抽象化的各种方案
一直以来,实现账户抽象化都是以太坊开发者社区的愿景。社区也提出了各种各样的方案,如:EIP-86,EIP-2938等。EIP-86是为账户抽象做技术准备,它定义了一种新的账户类型,允许用户创建基于智能合约的账户。以太坊协议本身要求将所有内容打包到源自ECDSA安全的外部账户(EOA)的交易中,每个用户操作都需要由来自EOA的事务包装,这会产生21000gas的费用。用户需要在单独的EOA中拥有?ETH来支付gas。EIP-86提出的账户抽象带来新类型的事务,与传统事务必须有一个EOA作为发送者相比,这些事务没有发送者。这种事务破坏了事务哈希的唯一性。EIP-86原计划于Metropolis阶段升级,但由于前面所说的问题,开发者决定在Metropolis中暂缓引入。EIP-2938提供了一种账户抽象化解决方案,通过更改一部分以太坊协议,允许合约账户与外部账户一样可以发起交易。但是由于这个方案需要在共识层进行以太坊协议的更改,所以并没有得到广泛的接受。后来提出的新的协议ERC-4337则提供了一种无需更改共识协议的方案试图达到与EIP2938同样的效果,这种安全性更高的实现方式目前在社区中得到了更多的关注。
律师认为Coinbase前经理内幕交易是电信欺诈而不是证券欺诈:金色财经报道,Coinbase前经理Ishan Wahi今年承认向他的兄弟和一位大学朋友提供交易信息,非法获利近150万美元。作为一名印度移民,他可能会在监狱服刑三年以上,并在服刑后被驱逐出境。但Wahi仍在与美国证券交易委员会抗争,后者起诉他的理由是,Coinbase的部分资产是证券。Wahi的律师在西雅图联邦法院提出的一项要求提前驳回此案的动议中称,SEC不需要介入,因为Coinbase的数字资产不是证券。检察官指控他合谋实施电信欺诈,而不是证券欺诈。[2023/3/27 13:27:53]
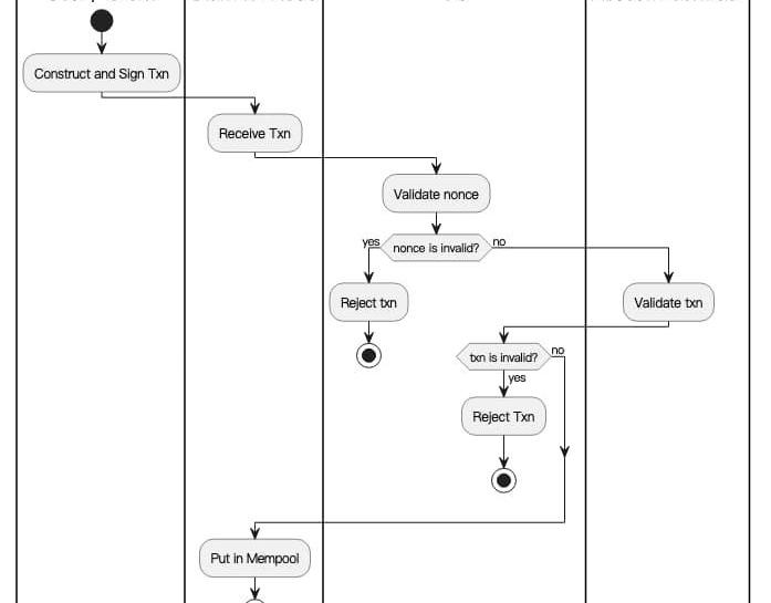
ERC-4337如何实现?
ERC-4337没有试图修改协议共识,而是在系统中复制了mempool的功能。用户发送一个用户操作对象,这个对象中包括了用户的意图、签名和其他数据。用户操作有一个单独的mempool存储池,连接到这个存储池的节点会进行ERC-4337特定的验证,以过滤操作来确保他们只收到支付费用的操作。由矿工或使用Flashbots服务的打包者批量收集这些用户操作,打包成单笔捆绑交易,并纳入以太坊区块中。打包者为以太坊中的捆绑交易支付gas?fee,并收取每个单独的UserOperation所支付的费用进行补偿。打包者将使用费用优先级逻辑选择包含哪些UserOperation对象。
Web3推特营销平台Twity完成 650 万美元融资:12月29日消息,Web3 推特营销平台 Twity 已完成 150 万美元的 A 轮融资,并且与相关机构签署了 500 万美元的股权协议,总计完成 650 万美元的融资计划,Wave Capital 领投。本轮融资将用于Twity打造Web3流量聚合平台的开发制作,后续路线图的推进等。
据悉,Twity 是一家 web3.0 广告营销服务机构。针对目前 Web3 项目面临的营销挑战,Twity 开发了 Promofi 系统,与参与用户共同享受营销带来的广告收益,从而更好的服务客户。[2022/12/29 22:14:42]

其中的用户操作UserOperation看起来像一个事务,但它是一个ABI编码的结构,包括了以下字段:1、发件人:进行操作的钱包;2、nonce和signature:传递给钱包验证函数的参数,以便钱包可以验证操作;3、initCode:如果钱包尚不存在,则用于创建钱包的初始化代码;4、callData:用于实际执行步骤调用钱包的数据。
Robinhood:正在裁减约23%的员工:金色财经消息,美股经纪商Robinhood表示,正在裁减约23%的员工。此次裁员标志着Robinhood今年的第二轮裁员,该公司在4月份裁减了约9%的全职员工。
Robinhood首席执行官Vlad Tenev周二在新闻稿中表示,本次裁员将主要集中在运营、营销和项目管理方面。在新闻稿中,Tenev指责“宏观环境恶化,通胀处于40年高位,伴随着广泛的加密市场崩盘”。[2022/8/3 2:54:33]
而每一个钱包都是一个智能合约,必须包括两个功能函数:
1、validateUserOp,它接受一个UserOperation作为输入。这个函数应该验证UserOperation里的签名和nonce,如果验证成功则支付费用并增加nonce,如果验证失败则抛出异常;2、op执行函数,将calldata解析成钱包执行操作的一个或多个指令。ERC-4337带来的变化
如果该提议被普遍采用,签名验证转移到了以太坊虚拟机上,validateUserOp函数添加了任意签名和随机数验证逻辑,使验证逻辑变得更加灵活。
音乐投资公司MUSIC完成2亿美元融资,将致力于Web3创新:金色财经报道,音乐界行业投资公司 MUSIC 宣布完成了 2 亿美元融资并将其作为“初始资金”,同时吸引了两个新投资机构加入,分别是JS Capital Management 和 Schusterman Family Investments,MUSIC 表示将在音乐行业里寻求致力于 Web3 创新的初创公司进行投资并且“押注”人才和创意领域。(musicbusinessworldwide)[2022/5/27 3:45:03]
如此一来,签署交易之时就能采用新的密码学工具,钱包也可以提供一些新的功能,比如:
多重签名;社交恢复;更高效、更简单的签名算法;后量子安全签名算法;可升级钱包。这种方案还打开了各种其他交易许可管理,比如允许交易通过智能合约来支付gas费。在目前,外部钱包要在以太坊上交互的gasfee只能通过钱包中的ETH来支付,如果你的钱包中只有ERC-20代币,没有ETH,你将没有办法将这些代币转出。当ERC-4337采用后,用户可以使用账户中的ERC-20代币来支付费用,由矿工节点用合约作为中介来代为支付ETH上链并获取用户的ERC-20代币。抽象化实现后,由外部账户的所有者签名交易并进行广播将不再是发起交易的唯一方法。这将为以太坊充当元交易的中继者带来可能。目前许多以太坊上的应用都需要依靠中继者在区块链上发布用户交易,并向中继者支付费用。如果钱包中可以内置更复杂的合约,有些中继者就不再有存在的必要,也就不需要向他们支付额外的费用。
虽然有很多优点,但是新方案也同样面临一些问题。
最突出的一点就是更高的Gas成本,基本的ERC-4337操作约需要42000gas,而常规交易需要21000gas,原因如下:1、需要支付大量的单个存储读/写成本,在EOA的情况下,这些成本会捆绑到一笔21000gas的付款中:编辑包含pubkey+nonce(~5000)的存储slot;用户操作调用数据成本;ECRECOVER(~3000);首次访问钱包本身(~2600)首次访问收款人账户(~2600)将ETH转入收款人账户(~9000)编辑存储以支付费用访问包含代理(~2100)的存储slot,然后访问代理本身(~2600);2、除了上述存储读/写成本之外,合约还需要执行“业务逻辑”3、需要消耗gas来支付日志费用;4、一次性合约创建成本简而言之,账户抽象地址的每一步都需要计算,需要消耗更多的资源,也增加了额外的费用。
好在这并不是无解的。由于Rollup擅长进行数据压缩,与数据复杂的账户抽象方案具有天然的契合点。在Vitalik最新的提案中,提出了通过layer2来处理账户抽象化产生的数据。其改进点在于,将只能分步骤实现的功能打包成批交易,同时用SNARK技术来保证交易有效性。

通过将ERC-4337与Rollup技术结合,可以在账户抽象化中实现数据压缩和降低gas成本的效果,更好地发挥账户抽象的优势。
结语
在以太坊重点发展Layer2的格局已定的现在,Vitalik对以太坊升级的后续计划开始转向账户抽象。最新的提案中展示了rollup+账户抽象的技术路径。各个Rollup提供商也推出了兼容账户抽象的新版本。今年6月,zkSync发布V2更新信息:增添“账户抽象”功能,增加与以太坊EVM的兼容性。10月,ERC-4337发布了新版本,添加了包括BLS签名算法的签名聚合功能。签名聚合能够让构建者和批次提交者也能聚合签名,大大减少链上数据,可为rollups降低数据成本。

我们有理由相信,账户抽象带来的变化同样蕴藏着生态爆发的可能性。随着Rollup的发展,可以与Rollup进行结合的账户抽象化一定也能发展出更优更精细的方案。
10月10日,7upDAO海归公会邀请了FoliusVentures创始合伙人Jason进行对话分享,作为StepN幕后的早期领投方.
1900/1/1 0:00:0010月24日21:30TwitterSpace?主持人:商思林,@shang2046,MarsBit合伙人Speaker:TonyChen,@chendatony31.
1900/1/1 0:00:00刚刚结束不久的DevconVI活动中?gubsheep?的演讲内容的整理翻译。对于演讲中提到的内容会进行相应信息的补充,以的形式注明。翻译过程与英文原意可能有所出入,请大家谅解.
1900/1/1 0:00:00原文作者:WilliamM.Peaster来源:Bankless,本文由DeFi之道编译图片来源:由无界版图AI工具生成。目前NFT游戏领域正在发生大量的开发活动.
1900/1/1 0:00:00#01IntroXENCrypto恐怕是上周讨论度最高的项目了,当全网都在热议到“XEN的铸造导致以太坊过GAS暴涨时“,作为营销人,我们更关心的是XEN是怎么火起来的.
1900/1/1 0:00:00I.引言Crypto政策在制定时很少会用到真实且细化的数据,原因主要有以下三点:1.新兴技术领域的相关政策大多还停留在理论及定性分析层面,早期阶段很少会使用到数据.
1900/1/1 0:00:00